PDF Processor
Inicio
Editar documento
Editar documento: 3. Cefaleas y Migrañas
Título
Contenido mejorado
Contenido original
Contenido mejorado por IA (Markdown)
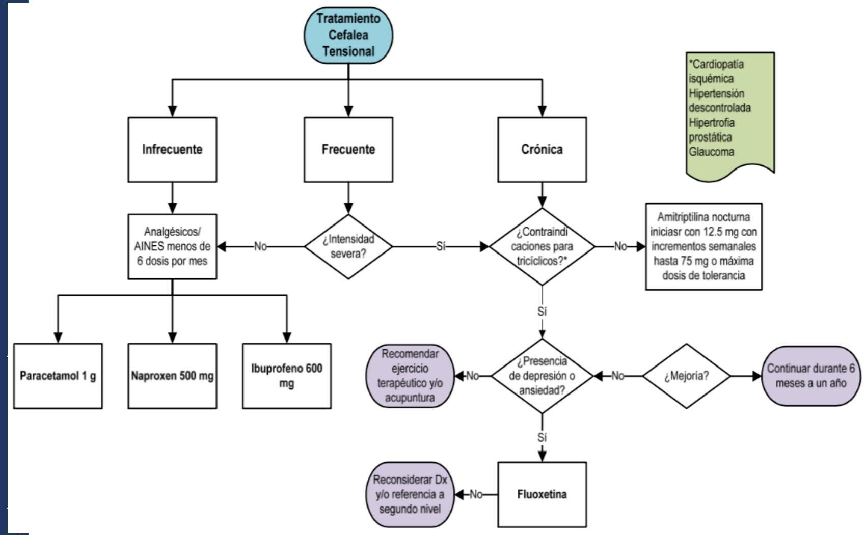
# CEFALEAS ## DEFINICIÓN Se define como el dolor localizado por arriba del cuello, incluyendo la parte superior de este y la cara. En términos generales, las cefaleas tienen un fondo benigno, especialmente cuando son crónicas; sin embargo, cuando son agudas y con signos neurológicos, pueden ser una señal de alarma. CEFALEA PRIMARIA: aquella en las que se han descartado **patologías causales** y regularmente es **crónica**. Incluye **Cefalea Tensional** (la más común), **Cefalea en racimos** y **Migraña**. - CEFALEA TENSIONAL: es el **subtipo de cefalea primaria más común**. El dolor es típicamente **bilateral**, **OPRESIVO** y de **intensidad leve-moderada**. No se presentan **náuseas** y no se agrava con la **actividad física**. Se pueden asociar a la **sensibilidad a la luz, ruido o hipersensibilidad pericraneal**. - Cefalea Tensional Episódica Infrecuente: **Episodios de cefalea poco frecuentes**, de **localización bilateral** con **dolor tensivo u opresivo** de **intensidad leve-moderada** y con una **duración de minutos a días**. El dolor no empeora con la **actividad física habitual** ni está asociado con **náuseas**, pero puede haber **foto/fono fobia**. - Cefalea Tensional Episódica Frecuente: **Episodios frecuentes de cefalea**, **localización bilateral**, con **dolor tensivo u opresivo** de **intensidad leve-moderada** y con **duración desde minutos hasta días**. El dolor no empeora con **actividad física habitual** ni está asociado a **náusea**. Puede haber **foto/fono fobia**. Se presentan **al menos 10 episodios de cefalea** que ocurren de **media 1 - 14 días**. - Cefalea en Racimos (**HORTON**). Se manifiesta como una **cefalea unilateral** con **dolor facial severo** que alcanza **intensidad máxima en 9 minutos** y **termina abruptamente**. **Triada: Ptosis + Miosis + Enoftalmos**. **Va y viene**. - MIGRAÑA: es el **subtipo de cefalea primaria SEVERA más común**. Se caracteriza por ser **UNILATERAL**, **PULSÁTIL**, puede presentarse en **minutos u horas**, de **intensidad moderada-severa**, se asocia a **náusea, vómito, sensibilidad a la luz, al ruido**; es **incapacitante** y **se agrava con la actividad física**. Se clasifica por **presencia o ausencia de aura**. - Migraña Crónica: se define como **15 ATAQUES DE MIGRAÑA AL MES**, durante **MÁS DE 3 MESES**. ## CEFALEA SECUNDARIA: cuando esta se debe a un **evento patológico que la ocasiona como síntoma acompañante**. Puede ser de **carácter banal** como ocurre en las **infecciones respiratorias** o ser **debida a patología específica del SNC**, como es el caso de la **hipertensión intracraneal** por **trastornos del drenaje de LCR**, **hemorragia intracraneal**, **infecciones del SNC**, **masa ocupativa**. # EPIDEMIOLOGÍA Puede afectar hasta al **50% de la población general**. (comprende la **3ª enfermedad más frecuente del mundo**). Las más comunes son la **cefalea tensional** y la **migraña**. De todas las cefaleas, la **mitad serán Tensionales**, **10% serán Migrañas** y **40% otras**. La migraña es una enfermedad **claramente incapacitante**. ## FACTORES DE RIESGO - Antecedentes familiares de migraña - Hemorragias cerebrales por aneurismas - Malformaciones arteriovenosas - Enfermedades inmunológicas - Antecedente de toxicomanías - Inmunodeficiencia - Cáncer - DM - Traumatismos ## EVALUACIÓN INICIAL Debe considerarse la opción de una **cefalea secundaria** cuando es de **inicio reciente** o **difiere en su patrón habitual**. Existen **signos de atención** o **banderas rojas** para considerar **cefaleas potencialmente secundarias**: - **Inicio reciente o cambios en el patrón** - **Cefalea súbita** - **Síntomas focales** (debilidad extremidades, **aura** <5 min o >1 hora) - **Se modifica con la postura** - **Despierta al paciente** - **Desencadenada por actividad física o Valsalva** - **Factores de riesgo para trombosis de seno venoso** - **Rigidez de cuello** - **Fiebre** - **Cefalea de inicio reciente con VIH** - **Cefalea en paciente con cáncer**. ## EXPLORACIÓN FÍSICA - Evaluar fondo de ojo - Medición de TA - Evaluación de pares craneales (pupilas, campos visuales, movimientos oculares) - Función motora y sensorial facial - Función bulbar - Fuerza, tono, reflejos y coordinación de extremidades - Respuestas plantares - Marcha, incluyendo punta-talón. # DIAGNÓSTICO CEFALEA **GOLD STANDARD**: Debe ser **clínico**. ## RMN Se debe indicar en salvas excepciones (salvo excepciones): - **Examen neurológico anormal** - **Cefalea severa de inicio súbito** - **VIH** - **Mayores de 50 años con inicio reciente** a pesar de examen neurológico normal. - Puede realizarse en **embarazadas**. ## PUNCIÓN LUMBAR Indicada en: - **Cefaleas secundarias a infecciones del SNC** - **Hemorragia subaracnoidea** - **Hipertensión intracraneal idiopática** ## DIAGNÓSTICO MIGRAÑA Migraña Sin Aura: cefaleas recurrentes que se manifiestan como **ATAQUES QUE DURAN DE 4 - 72 HORAS**. - Las características típicas de las cefaleas son **pulsátiles**, de **intensidad severa o moderada**, **se agrava con actividad física** y **se asocia a náusea, fotofobia o fonofobia**. Migraña con Aura: Presencia de **aura típica (consiste en síntomas visuales o sensorios o del lenguaje)**. - **Evolución gradual** que **NO DURA MÁS DE UNA HORA**. Estado Migrañoso: **Dolor que dura +72 horas**, aunque sea de **baja intensidad**. Se debe **manejar en un hospital** con **Esteroides IV**. ## HERRAMIENTAS DIAGNÓSTICAS: 1. TEST ID MIGRAINE en todo paciente con **sospecha**. 2. TEST HIT-6 para evaluar el **impacto en calidad de vida**. - Una puntuación **mayor de 60** corresponde a un **impacto MUY SEVERO**: usar **triptanos y medicación profiláctica**. 3. CUESTIONARIO MIDAS para **cuantificar los días de incapacidad** que provocan las migrañas. # TRATAMIENTO ## Cefalea Episódica: **ORAL: AINES (Paracetamol 1g / Ibuprofeno / Naproxeno)** **IV: Metoclopramida + Difenhidramina** ## Cefalea Crónica: Antidepresivos Tricíclicos: **Amitriptilina (nocturna)** Si hay contraindicación: **Fluoxetina (si hay depresión)** ## Migraña Episódica: **ORAL: AINES (Paracetamol 1g / Ibuprofeno / Naproxeno)** **IV: Metoclopramida + Difenhidramina** ## Ataque Agudo: 1ª elección: **Paracetamol IV + Metoclopramida IV** Si no **SE PUEDE IV**: - **Triptanos (Zolmitriptán) SUBLINGUAL** - Si no mejora, dar 2ª dosis o **Ketorolaco 30 - 60 mg** - Si sigue sin mejorar - **envío a urgencias**. ## Migraña Crónica (PROFILAXIS) Sin comorbilidad: **Amitriptilina** Depende de Comorbilidad: - **PROPRANOLOL y VERAPAMILO (HAS)**. Efecto no deseado: hipotensión y bradicardia. - **FLUNARICINA (Vértigo)** - **VALPROATO o TOPIRAMATO (Epilepsia u Obesidad)** - **Fluoxetina (Ansiedad o Depresión)** | | MIGRAÑA | CEFALEA TENSIONAL | CEFALEA EN RACIMOS (HORTON) | | :---------------------------------- | :---------------------------------------------------------------------------------------------------------------------------------------------- | :---------------------------------------------------------------- | :----------------------------------------------------------------------------------------------------------------------- | | | - Ciclo menstrual <br> - Luces brillantes o sonidos <br> - Tensión emocional <br> - Esfuerzo físico <br> - Cambios en presión barométrica <br> - Falta o exceso de sueño <br> - Alcohol <br> - Medicamentos (Anticonceptivos orales o vasodilatadores) | - Tensión Emocional <br> - Niveles altos de estrés | - | | **LOCALIZACIÓN** | Enfermedad Extendida | Bilateral | Unilateral <br> Profundo <br> Retroorbitario | | **INTENSIDAD** | Moderada - Severa **PULSÁTIL** | Leve - moderada **OPRESIVA** o tensiva (no pulsátil) | Gran intensidad, no fluctuante. Explosivo (dura minutos aprox 9 y va y viene) | | **SÍNTOMAS ASOCIADOS** | 1. Náusea o Vómito <br> 2. Fotofobia <br> 3. Fonofobia | - Tensión Muscular <br> No hay ni náusea, ni fotofobia, ni fonofobia | 1. Síntomas ipsilaterales de hiperemia <br> 2. Epífora <br> 3. Rinorrea y Congestión nasal <br> 4. Ptosis palpebral <br> 5. Fotofobia y Fonofobia | | **Atenuantes** | Reposo <br> Procuran permanecer inmóviles | Relajación | Estimulación <br> Movimiento <br> Suelen mantenerse activos | | MIGRAÑA SIN AURA | MIGRAÑA CON AURA | | :-------------------------------------------------------------------------------------------- | :------------------------------------------------------------------------------------------------------------------------------------------------------------------------------------------------------------------------------------------------------------------------------------------------------------------------------------------ | | A. Al menos 5 crisis que cumplen los criterios B. | A. Al menos 2 crisis que cumplen los criterios B y C. | | B. Episodios de cefalea de entre 4 y 72 horas de duración (no tratados o tratados sin éxito). | B. Uno o más de los síntomas de aura siguientes totalmente reversibles: <br> - Visuales <br> - Sensitivos <br> - De habla o lenguaje <br> - Motores <br> - Troncoencefálicos <br> - Retinianos. | | C. La cefalea presenta al menos 2 de los sig: <br> Localización unilateral <br> Carácter pulsátil <br> Dolor de intensidad moderada o severa <br> Empeorada por o abandono de actividad física habitual. | C. La cefalea presenta al menos 2 de los sig: <br> Progresión gradual de al menos uno de los síntomas de aura durante un periodo >5 min y / o dos o más síntomas se presentan consecutivamente.<br> Cada síntoma de aura tiene duración 5-60 min.<br> Al menos uno de los síntomas de aura es unilateral.<br> El aura se acompaña o le sigue antes de 60 min de la cefalea. | | D. Al menos 1 de los sig durante la cefalea: <br> Náusea y vómitos <br> Fotofobia y fonofobia. | D. Sin mejor explicación por otro diagnóstico y se ha descartado accidente isquémico transitorio. | # DIAGNÓSTICO DE CEFALEA  # TRATAMIENTO CEFALEA TENSIONAL  # TRATAMIENTO PROFILÁCTICO DE MIGRAÑA  # TRATAMIENTO DE MIGRAÑA 
Vista previa
Contenido original (Markdown)
# CEFALEAS ## DEFINICIÓN Se define como el dolor localizado por arriba del cuello, incluyendo la parte superior de este y la cara. En términos generales las cefaleas tienen un fondo benigno, especialmente cuando son crónicas, sin embargo, cuando son agudas y con signos neurológicos pueden ser una señal de alarma. CEFALEA PRIMARIA: aquella en la que han descartado patologías causales y regularmente es crónica. Incluye Cefalea Tensional (la más común), Cefalea en racimos y Migraña. - CEFALEA TENSIONAL: es el subtipo de cefalea primaria más común. El dolor es típicamente bialteral, OPRESIVO y de intensidad leve-moderada. No se presentan náuseas y no se agrava con la actividad física. Se pueden asociar a la sensibilidad a la luz, ruido o hipersensibilidad pericraneal. - Cefalea Tensional Episódica Infreceunte: Episodios de cefalea poco frecuentes, de localización bilateral con dolor tensivo u opresivo de intensidad leve-moderada y con una duración de minutos a días. El dolor no empeora con la actividad física habitual ni está asociado con náuseas, pero puede haber foto/fono fobia. - Cefalea Tensional Episódica Frecuente: Episodios frecuentes de cefalea, localización bilateral, con dolor tensivo u poresivo de intensidad leve-moderada y con duración desde minutos hasta días. El dolor no empeora con actividad física habitual ni está asociado a náusea. Puede haber foto/fono fobia. Se presentan al menos 10 episodios de cefalea que ocurren de media 1 - 14 días. - Cefalea en Racimos (HORTON). Se manifiesta como una cefalea unilateral con dolor facial severo que alcanza intensidad máxima en 9 minutos y termina abruptamente. Triada: Ptosis + Miosis + Enoftalmos. Va y viene. - MIGRAÑA: es el subtipo de cefalea primaria SEVERA más común. Se caracteriza por ser UNILATERAL, PULSÁTIL, puede presentarse en minutos u horas, de intensidad moderada-severa, se asocia a náusea, vómito, sensibilidad a la luz, al ruido; es incapacitante y se agrava con la actividad física. Se clasifica por presencia o ausencia de aura. - Migraña Crónica: se define como 15 ATAQUES DE MIGRAÑA AL MES, durante MÁS DE 3 MESES. ## CEFALEA SECUNDARIA: cuando esta se debe a un evento patológica que la ocasiona como síntoma acompañante. Puede ser de carácter banal como ocurre en las infecciones respiratorias o ser debida a patología específica del SNC, como es el caso de la hipertensión intracraneal por trastornos del drenaje de LCR, hemorragia intracraneal, infecciones del SNC, masa ocupativa. # EPIDEMIOLOGÍA Puede afectar hasta al 50% de la población general. (comprende la 3- enfermedad másfrecuente del mundo). Las más comunes son la cefalea tensional y la migraña. De todas las cefaleas, la mitad serán Tensionales, 10% serán Migrañas y 40% otras. La migraña es una enfermedad claramente incapacitante. ## FACTORES DE RIESGO - Antecedentes familiares de migraña - Hemorragias cerebreales por aneurismas - Malformaciones arteriovenosas - Enferemdades inmunológicas - Antecedente de toxicomanías - Inmunodeficiencia - Cáncer - DM - Traumatismos ## EVALUACIÓN INICIAL Debe considerarse la opción de una cefalea secundaria cuando es de inicio reciente o difiere en su patrón habitual. Existen signos de atención o banderas rojas para considerar cefaleas potencialmente secundarias: - Inicio receinte o cambios en el patrón - Cefalea súbita - Síntomas focales (debilidad extremidades, aura -5 \min o+1 ~h) - Se modifica con la postura - Despierta al paciente - Desencadenada por actividad física o valsalva - Factores de riesgo para trombosis seno venoso - Rigidez de cuello - Fiebre - Cefalea de inicio reciente con VIH - Cefalea en paciente con cáncer. ## EXPLORACIÓN FÍSICA - Evaluar fondo de ojo - Medicion de TA - Evaluación de pares creaneles (pupilas, campos visuales, movimientos oculares) - Función motora y sensorial facial - Función bulbar - Fuerza, tono, reflejos y coordinación de extremidades - Respuestas plantares - Marcha, incluyendo punnta-talón. # DIAGNÓSTICO CEFALEA GOLD STANDARD: Debe ser clínico ## RMN Se debe indicar en salvas excepciones: - Examen neurológico anormal - Cefalea severa de inicio súbito - VIH - Mayores de 50 años con inicio reciente a pesar de examen neurológico normal. - Puede realizarse en embarazadas ## PUNICÓN LUMBAR Indicada en: - Cefaleas secundarias a infecciones del SNC - Hemorragia subaracnoidea - Hipertensión intracraneal idiopática ## DIAGNÓSTICO MIGRAÑA Migraña Sin Aura: cefaleas recurrentes que se manifiestan como ATAQUES QUE DURAN DE 4 - 72 HORAS. - Las caracetrísticas típicas de las cefaleas son pulsatiles, de intensidad severa o moderada, se agrava con actividad física y se asocia a náusea, fotofobia o fonofobia. Migraña con Aura: Presencia de aura típica (consiste en síntomas visuales o sensorios o del lenguaje). - Evolución gradual que NO DURA MÁS DE UNA HORA. Estado Migrañoso: Dolor que dura +72 horas, aunque sea de baja intensidad. Se debe manejar en un hospital con Esteroides IV. ## HERRAMIENTAS DIAGNÓSTICAS: 1. TEST ID MIGRAINE en todo paciente con sospecha. 2. TEST HIT-6 para evaluar el impacto en calidad de vidad. - Una puntación mayor 60 corresponde a un impacto MUY SEVERO: usar tripatanos y medicación profiláctica. 3. CUESTIONARIO MIDAS para cuantificar los días de incapacidad que provocan las migrañas # TRATAMIENTO ## Cefalea Episódica: ORAL: AINES (Paracetamol 1g / Ibuprofeno/ Naproxeno) IV: Metoclopramida + Difenhidramina ## Cefalea Crónica: Antidepresivos Tricíclcos: Amitriptilina (nocturna) Si hay contraindicación: Fluoxetina (si hay depresión)MIGRAÑA ## Migraña Episódica: ORAL: AINES (Paracetamol 1g / Ibuprofeno/ Naproxeno) IV: Metoclopramida + Difenhidramina ## Ataque Agudo: 1ra elección: Paracetamol IV + Metoclopramida IV Si no SE PUEDE IV: - Triptanos (Zolmitriptán) SUBLINGUAL - Si no mejora, dar 2 o dosis o Ketorolaco 30 - 60 mg - Sigue sin mejora mejora - envío a urgencias. ## Migraña Crónica (PROFILAXIS) Sin comorbilidad: Amitriptilina Depende de Comorbilidad; - PROPRANOLOL y VERAPAMILO (HAS) O Efecto no deseado: hipotensión y bradicardia - FLUNARICINA (Vértigo) - VALPROATO o TOPIRAMATO (Epilepsia u Obesidad) - Fluoxetina (Andiedad o Depresión) | | MIGRAÑA | CEFALEA TENSIONAL | CEFALEA EN RACIMOS (HORTON) | | :--: | :--: | :--: | :--: | | | - Ciclo menstrual - Luces brillantes o sonidos - Tensión emocional - Esfuerzo físico - Cambios en presión barométrica - Falta o exceso de sueño - Alcohol - Medicamentos (Anticonceptivos orales o vasodilatadores) | - Tensión Emocional - Niveles altos de estrés | - | | | LOCALIZACIÓN | Enfermedad Extendida | Bilateral | Unilateral Profundo Retroorbitario | | | INTENSIDAD | Moderada - Severa PULSÁTIL | Leve - moderada OPRESIVA o tensiva (no pulsátil) | Gran intensidad, no fulctuante. Explosivo (dura minutos aprox 9 y va y viene) | | | SÍNTOMAS ASOCIADOS | 1. Náusea o Vómito 2. Fotofobia 3. Fonofobia | - Tensión Muscular No hay ni náusea,ni fotofobia, ni fonofobia | 1. Síntomas ipsilaterales de hiperemia 2. Epífora 3. Rinorrea y Congestión nasal 4. Ptosis palpebral 5. Fotofobia y Fonofobia | | | Atenuantes | Reposo Procuran permanecer inmóviles | Relajación | Estimulación Movimiento Suelen mantenerse activos | | MIGRAÑA SIN AURA | MIGRAÑA CON AURA | | :--: | :--: | | A. Al menos 5 crisis que cumplen los criterios B | A. Al menos 2 crsisi que cumplen los criterios B y C | | B. Episodios de cefalea de entre 4 y 72 horas de duración (no tratados o tratados sin éxito) | B. uno o más de los síntomas de aura siguientes totalmente reversibles: - Visuales - Sensitivos - De habla o lenguaje - Motores - Troncoencefálicos - Retininanos | | C. La cefalea presenta al menos 2 los sig: Localización unilateral Carácter pulsátil Dolor de intensidad moderada o severa Empeorada por abandono de actividad física habitual | C. La cefalea presenta al menos 2 de los sig: Progresión gradual de al menos uno de los sítnomas de aura durante un periodo >5 ~min y / o dos o más síntomas se presentan consecutivamente. Cada síntoma de aura tiene duración 5-60 min. Al menos uno de los síntomas de aura es unilateral El aura se acompaña o se siguiente ante de 60 min de la cefalea | D. Al menos 1 de los sig durante la cefalea: Naúsea y vómitos Fotofobia y fonofobia D. Sin mejor explicación por otro diagnóstico y se ha descartado accidente isquémico transitorio. # DIAGNÓSTICO DE CAFALEA  # TRATAMIENTO CEFALEA TENSIONAL  # TRATAMIENTO PROFILÁCTICO DE MIGRAÑA  # TRATAMIENTO DE MIGRAÑA 
Vista previa
Cancelar
Guardar cambios