PDF Processor
Inicio
Editar documento
Editar documento: 4.1 Hernias Inguinales
Título
Contenido mejorado
Contenido original
Contenido mejorado por IA (Markdown)
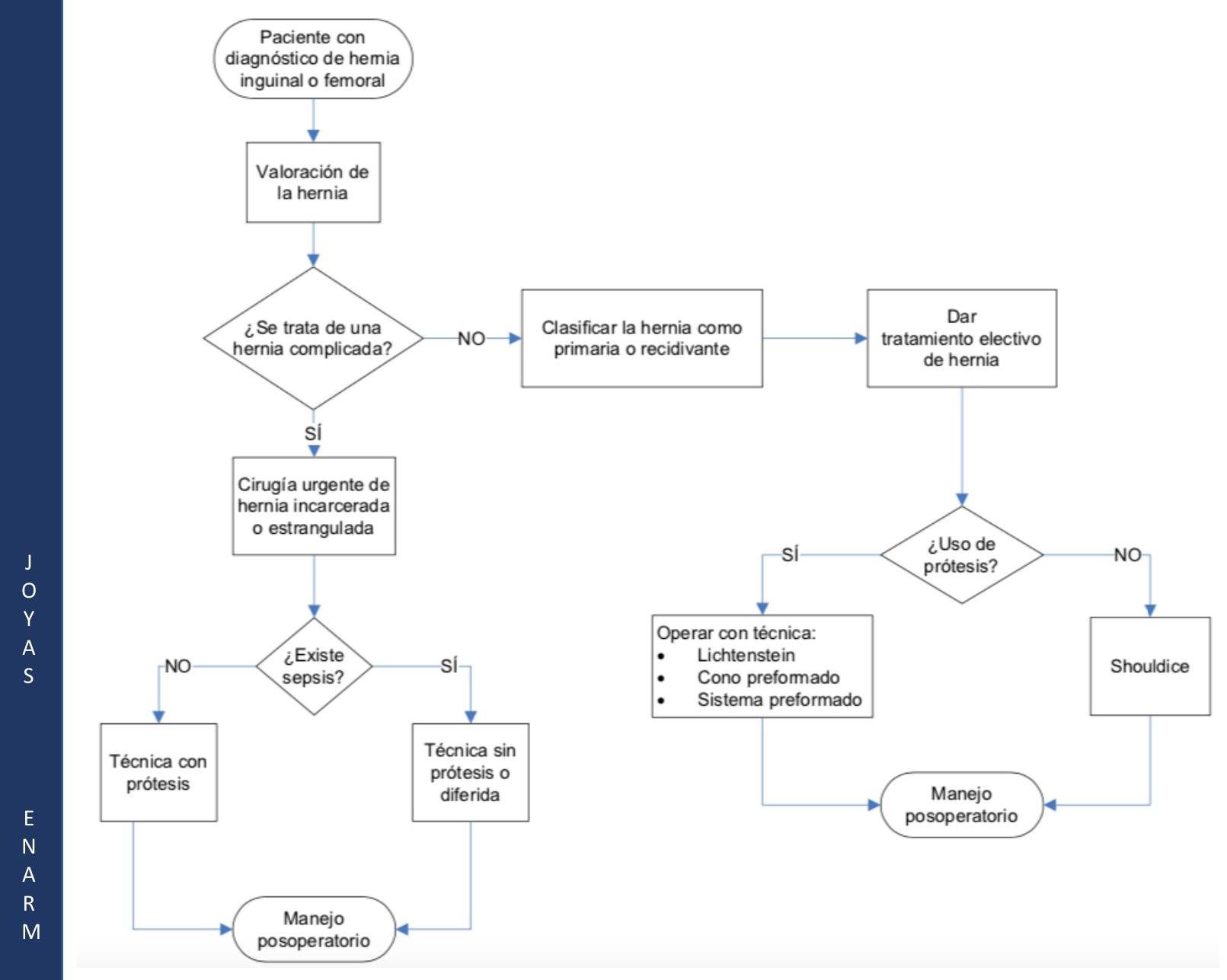
# HERNIAS INGUINALES <br> ## ANATOMÍA 1. La **REGIÓN INGUINAL** es aquella zona de la pared abdominal anterior que se extiende por debajo de las espinas ilíacas. 2. El cordón espermático sigue un trayecto oblicuo hacia abajo a través del canal inguinal desde el anillo inguinal interno (orificio a nivel de la fascia transversalis). 3. El borde medial de este anillo interno está definido por la arteria epigástrica inferior (adyacente al ligamento de Hesselbach), que nace de la arteria ilíaca externa. 4. El cordón se encuentra por encima del ligamento inguinal (que forma parte del músculo oblicuo externo) y anteriormente a la fascia transversalis. Sale a través del anillo inguinal superficial o externo (orificio en la aponeurosis del oblicuo mayor). 5. El conducto crural está delimitado por el ligamento inguinal por arriba, por el ligamento lacunar o de Gimbernat medialmente, ligamento pectíneo o de Cooper posteriormente y por un septo aponeurótico lateralmente, que se extiende entre la pared anterior y posterior de la vaina femoral, apoyado sobre la vena femoral. 6. Las hernias inguinales se originan en el orificio del músculo pectíneo, mientras que la femoral se produce por un defecto en la fascia transversalis por debajo de la cintilla de Thompson.  <br> # EPIDEMIOLOGÍA - Aparecen en el 2-5% de la población general. - Las más frecuentes son las **INGUINALES INDIRECTAS**. - Relación Hombre 5:1 Mujeres. - Las hernias directas son más frecuentes en ancianos. <br> ## FACTORES DE RIESGO - Antecedentes genéticos positivos para el desarrollo de hernias. - Alimentación pobre en proteínas. - **TABAQUISMO**. - Problemas pulmonares crónicos. <br> ## TIPOS DE HERNIA INGUINAL La región inguinal se divide en dos partes en función del ligamento inguinal: **HERNIAS CRURALES O FEMORALES:** por debajo del ligamento. Se producen por un defecto en la fascia transversalis por debajo de la cintilla iliopubiana de Thompson, en uno de los puntos débiles del orificio musculopectíneo, no cubierto por estructuras musculares, tendinosas ni aponeuróticas. El riesgo de incarceración y estrangulación es más elevado que cualquier otra hernia debido al cuello estrecho. **HERNIA INGUINAL** (propiamente dicho). Las hernias que se encuentran por encima del ligamento, en la región inguinoabdominal.  <br> ## HERNIA INGUINAL INDIRECTA Sale de la cavidad abdominal **POR EL ANILLO INTERNO**. Surge lateralmente a la arteria epigástrica y al ligamento de Hesselbach. Los vasos epigástricos inferiores están por **DENTRO DEL ORIFICIO HERNIARIO**. Acompaña a las estructuras del cordón inguinal por el interior de las fibras del músculo cremáster. Puede salir por el orificio externo hasta el **ESCROTO**. <br> **HERNIA INGUINAL DIRECTA** Protuye a través del suelo del canal inguinal a nivel del triángulo de Hasselbach, que está formado por la fascia transversalis reforzada por fibras aponeuróticas del músculo transverso del abdomen. **NO** pasan a través del orificio profundo y **NO** se localizan por dentro de las fibras del cremáster, sino por detrás. En raras ocasiones entran al escroto por el anillo superficial y detrás del cordón espermático. Dado que surgen por debilidad difusa de la fascia transversalis, en ausencia de cuello herniario, su riesgo de incarceración es muy bajo. <br> # CLÍNICA **DOLOR** es un síntoma **RARO** en hernias no complicadas. **PROTRUSIÓN O ABULTAMIENTO**: Local o regional en zona inguinal, puede ser doloroso o no. - En complicación aguda, la masa local no es reductible y presenta dolor como síntoma constante. Oclusión Intestinal: Puede haber signos y síntomas propios de oclusión. <br> ## PRUEBA DE TOS ESCROTAL 1. Con el dedo del explorador en el anillo inguinal. 2. Se le pide toser. | Saco Choca Con Punta Del Dedo | INDIRECTA | | :-- | :--: | | Saco Choca Con Parte Lateral Del Dedo | DIRECTA | La GPC no la recomienda, pero sí la pregunta en exámenes.  <br> ## HERNIA INCARCERADA Bulto doloroso en la región inguinal y cuadro obstructivo. - Se puede intentar reducción bajo sedación suave (Diazepam IM o IV), pero **NUNCA** a la **CRURAL**, por lo que la crural debe ser operada. <br> **HERNIA ESTRANGULADA** - **FIEBRE**. - Leucocitosis. - Datos de sepsis. - Puede crepitar en la región inguinal. - Obstrucción intestinal. Debe ser intervenida quirúrgicamente, **NO** intentar reducción previa. <br> # DIAGNÓSTICO ## HERNIA EVIDENTE A LA EXPLORACIÓN En casos de hernia evidente ante la exploración física, la **CLÍNICA SERÁ SUFICIENTE PARA DIAGNÓSTICO**. - No es útil diferenciar entre directa o indirecta. - Solamente en los casos de origen oscuro o abultamiento dudoso de la región inguinal se requerirán más estudios. <br> ## RADIOGRAFÍA ABDOMEN / TELE DE TÓRAX - Solo es útil en casos de oclusión intestinal y sus complicaciones. <br> ## ULTRASONIDO - La sensibilidad y especificidad es muy baja, no se recomienda uso en la práctica diaria. <br> ## TOMOGRAFÍA COMPUTARIZADA - Tiene un papel diagnóstico limitado para las hernias inguinales. <br> ## RESONANCIA MAGNÉTICA - Sensibilidad y especificidad del 94 %. - Identifica otras patologías osteotendinosas. <br> ## HERNIOGRAFÍA Es un método poco realizado ya que es invasivo y solo es útil cuando hay dolor pélvico crónico o en casos de hernias de difícil detección (obturatriz, ciática, perineal o intraparietales). <br> ## SECUENCIA PARA ESTUDIOS DE IMAGEN (uno negativo pasa al siguiente) 1. Ultrasonido. 2. Resonancia Magnética. 3. Herniografía. <br> ## REFERENCIA - Deben referirse a **TODOS** los pacientes de 1º nivel al servicio de cirugía general de 2º nivel. - Referir de 2º a 3º nivel solo a los pacientes con hernias que requieran manejo multidisciplinario. Tal es el caso de las hernias complejas o situaciones excepcionales. <br> # MANEJO PREOPERATORIO Reposo relativo: en caso de sintomáticos, la restricción de actividades físicas está indicada únicamente como medida temporal y preoperatoria. No se deben usar brageros o fajas. **ANTIBIÓTICO PROFILÁCTICO**: 1 hora antes de la cirugía está recomendado para quien será intervenido con colocación de mallas. <br> **MEDIDAS PREVIAS A LA CIRUGÍA** 1. Ayuno de 8 horas para sólidos y 4 horas para líquidos claros. 2. Presentarse en admisión 60 min antes de la hora programada. 3. Paso a quirófano desde el área de admisión. <br> ## TRATAMIENTO ## HERNIA INGUINAL ## VIGILANCIA Es un opción aceptable en el tratamiento de los hombres con hernia inguinal mínimamente sintomática o asintomática. <br> **CIRUGÍA** Debe tener fines reconstructivos, para lo cual se recurrirá al uso de materiales prostésicos o a técnicas plásticas indicadas en cada caso. <br> ## 1ª elección: HERNIOPLASTIA ABIERTA CON MATERIAL PROSTÉSICO - La utilización de malla (prótesis) reduce la recurrencia en 50-75%. - Se debe individualizar la técnica quirúrgica, pero sigue siendo el método tradicional de reparación. - Diversas revisiones no apoyan el uso de laparoscopia. <br> **TÉCNICA SIN TENSIÓN:** - LICHTENSTEIN (malla plana). - Cono y malla plana. - Sistemas Preformados. <br> **PLASTIA INGUINAL LAPAROSCÓPICA TRANSABDOMINAL PREPERITONEAL (TAPP)** - Tiene un porcentaje de recidiva mayor y complicaciones más complejas que la colocación de malla. - Variante TEP (Totalmente extraperitoneal). <br> **HERNIORRAFIA (reparación anatómica)** - Corrección de la hernia mediante sutura, utilizando los propios tejidos del paciente para reparar. - Técnica Original y Técnica de Bassini - La técnica con tensión en ausencia de material protésico es la SHOULDICE. <br> | TÉCNICA CON PRÓTESIS | TÉCNICA SIN PRÓTESIS | | :-- | :--: | | - GOLD STANDARD: LICHTENSTEIN | | | - Cono y Malla | Shouldice | | - Sistemas Preformados | | <br> # HERNIA COMPLICADA 1. Antibiótico profiláctico en todo caso. <br> ## 2. CIRUGÍA DE URGENCIA - Técnica: **ABIERTA**. Abordaje anterior, preperitoneal o por laparotomía dependiendo de hallazgos. - Incarcerada - Reducción del contenido y plastia convencional con o sin prótesis. - Estrangulada - Reducción o Resección del contenido (dependiendo de viabilidad de estructuras) (c) **NO USAR MATERIALES PROSTÉSICOS EN CIRUGÍA DE URGENCIA**. - Probable reintervención programada para plastia definitiva. <br> ## HERNIA FEMORAL A. CONO Y MALLA PLANA. B. SISTEMAS PREFORMADOS. Anestesia local o regional. A. MALLA PREPERITONEAL (Stoppa o Wantz). B. Malla Plana (LICHTENSTEIN). C. Sistemas preformados. Anestesia local, locorregional, regional o general. Abordaje laparoscópico totalmente abdominal o Extraperitoneal (TAAP- TEP). <br> ## MANEJO POSOPERATORIO | | CONVENCIONAL | AMBULATORIA | URGENCIA | | :--: | :--: | :--: | :--: | | Dieta | Progresiva el mismo día | Blanda o normal mismo día | Inicio y progresión variable dependiendo de evolución | | Actividad | Deambulación temprana | Deambulación inmediata | Deambulación temprana | | Medidas de apoyo | Vendaje, suspensorio y hielo local | Vendajes, suspensorio, hielo local | Vendajes, suspensorio, drenajes, SNG y vesical | | Drenajes | No recomendados | No recomendados | Recomendado | | Egreso | Mismo día o 24 horas | Inmediato, 4 horas post-qx | Variable, dependiendo de evolución | | Reincorporación laboral | 15-28 días | 7-15 días | Variable | | Seguimiento | 1 semana, 1 mes, 1 año | 1 semana, 1 mes y cada año | 1 semana, 1 mes y cada año |  <br> # SISTEMA NYHUS <br> ## TIPO I - **HERNIA INDIRECTA**: anillo abdominal interno normal; común en lactantes, niños y adultos pequeños. <br> ## TIPO II - Hernia inguinal indirecta: agrandamiento del anillo interno **SIN LESIÓN** del piso del conducto inguinal; no se extiende hacia el escroto. <br> **TIPO III** - III A: Hernia directa. - III B: hernia indirecta que alcanza la pared inguinal posterior; las hernias indirectas por deslizamiento o escrotales suelen clasificarse en esta categoría porque a menudo se asocian con extensión hacia el espacio de las hernias directas; también incluye las hernias en pantalón. - III C: **HERNIA FEMORAL**. <br> **TIPO IV** - **HERNIA RECURRENTE**.
Vista previa
Contenido original (Markdown)
# HERRILAS INGUINALES ## ANATOMÍA 1. La REGIÓN INGUINAL es aquella zona de la pared abdominal anterior que se exiende por debajo de las espinas ilíacas. 2. El cordón espermático sigue un trayectoco oblicuo hacia abajao a través del canal inguinal desde el anillo inguinal interno (orificio a nivel de la fascia transversalis). 3. El borde medial de este anillo interno está definido por la arteria epigástrica inferior (adyacente al ligamento de Hesselbach), que nace de la arteria ilíaca externa. 4. El cordón se encuentra por encima del ligamento inguinal (que ofrma parte del músculo oblicuo externo) y anteriormente a la fascia transversalis. Sale a través del anillo inguinal superficial o externo (orificio en la aponeurosis del oblicuo mayor) 5. El conducto crural está delimitado por el ligamento inguinal por arriba, por el ligamento lacunar o de Gimbenart medialmente, ligamento pectíneo o de Cooper posteriormente y por un septo aponeurótico lateralmente, que se extiende entre la pared anterior y posterior de la vaina femoral, apoyado sobre la vena femoral. 6. Las hernias inguinales se originan en el orificio del músculo pectíneo, mientras que la femoral se produce por un defecto en la fascia transversalir por debajo de la cintilla de Thompson.  # EPIDEMIOLOGÍA - Aparecen en el 2-5% de la población general - Las más frecuentes son las INGUINALES INDIRECTAS - Relación Hombre 5:1 Mujeres - Las hernias directas son más frecuentes en ancianos. ## FACTORES DE RIESGO - Antecedentes genéticos positivos para el desarrollo de hernias - Alimentación pobre en proteínas ## - TABAQUISMO - Problemas pulmonares crónicos. ## TIPOS DE HERNIA INGUINAL La region inguinal se divide en dos parrtes en función del ligamento inguinal: HERNIAS CRURALES O FEMORALES: por debajo del ligamento. Se porducen por un defecto en la fascia transversalir por debajo de la cintilla iliopubiana de Thompson, en uno de los puntos débiles del orificio musculopectíneo, no cubierto por estructuras musculares, tendinosas ni aponeuróticas. El riesgo de incarceración y estrangulación es más elevado que cualquier otra hernia debido al cuello estrecho. HERNIA INGUINAL (propiamente dicho) Las hernias que se encuentran por encima del ligamento, en la región inguinoabdominal.  ## HERNIA INGUINAL INDRIECTA Sale de la cavidad abdominal POR EL ANILLO INTERNO Surge lateralmente a la arteria epigástrica y al ligamento de Hesselbach. Los vasos epigástricos inferiores están por DENTRO DEL ORIFICIO HERNIARIO Acompaña a las estructuras del cordón inguinal por el interior de las fibras del músculo cremásteer. Puede salir por el orificio externo hasta el ESCROTO. HERNIA INGUINAL DIRECTA Protuye a través del suelo del canal inguinal a nivel del triángulo de Hasselbach, qu está formado por la fascia transversalis reforzadas por fibras aponeuróticas del músculo transverso del abdomen. NO pasan a través del orificio profundo y NO se localizan por dentro de las fibras del cremáster, sino por detrás. En raras ocasiones entran al escroto por el anillo superficial y detrás del cordón espermático. Dado que surgen por debilidad difusa de la fascia transversalis, en ausencia de cuello herniario, su riesgo de incarceración es muy bajo. # CLÍNICA DOLOR es un síntoma RARO en hernias no complciadas PROTUSIÓN O ABULTAMIENTO: Local o regional en zona inguinal, puede ser doloroso o no. - En complicación aguda, la masa local no es reductible y presenta dolor como síntoma constante. Oclusión Intestinal: Puede haber signos y síntomas propios de oclusión. ## PRUEBA DE TOS ESCROTAL 1. Con el dedo del explorador en el anillo inguinal 2. Se le pide toser | Saco Choca Con Punta Del Dedo | INDIRECTA | | :-- | :--: | | Saco Choca Con Parte Lateral Del Dedo | DIRECTA | La GPC no la recomienda, pero sí la pregunta en exámenes.  ## HERNIA INCARCERADA Bulto doloroso en la región inguinal y cuadro obstructivo. - Se puede intentar reducción bajo sedación suave (Diazepam IM o IV), pero NUNCA a la CURAL, por lo que la crural debe ser operada. HERNIA ESTRANGULADA - FIEBRE - Leucocitosis - Datos de sepsis. - Puede crepitar en la región inguinal - Obstrucción intestinal. Debe ser intervenida quirúrgicamente, NO intentar reducción previa. # DIAGNÓSTICO ## HERNIA EVIDENTE A LA EXPLORACIÓN En casos de hernia evidente ante la exploración física, la CLÍNICA SERÁ SUFICIENTE PARA DIAGNÓSTICO - No es útil diferenciar entre directa o indirecta - Solamente los casos de origen obscuro o abultamiento dudoso de la región inguinal se requirán más estudios. ## RADIOGRAFÍA ABDOMEN / TELE DE TÓRAX - Solo es útil es casos de oclusión intestinal y sus complicaciones ## ULTRASONIDO - La sensibilidad y especificidad es muy baja, no se recomienda uso en la práctica diaria. ## TOMOGRAFÍA COMPUTARIZADA - Tiene un papel diagnóstico limitado para las hernias inguinales ## RESONANCIA MAGNÉTICA - Sensibilidad y especificidad del 94 % - Identifica otras patologías osteotendinosas ## HERNIOGRAFÍA Es un método poco realizado ya que es invasivo y solo es útil cuando hay dolor pélvico crónico o en casos de hernias de difícil detección (obturatriz, ciática, perineal o intraparietales ## SECUENCIA PARA ESTUDIOS DE IMAGEN (uno negativo pasa al siguiente) 1. Ultrasonido 2. Resonancia Magnética 3. Herniografía ## REFERENCIA - Deben referirise a TODOS los pacientes de 1^{\circ} nivel al servicio de cirugía general de 2^{\circ} nivel. - Referir de 2^{\circ} a 3^{\circ} nivel solo a los pacientes con hernias que requieran manejo multidisciplinario. Tal es el caso de las hernias complejas o situaciones excepcionales. # MANEJO PREOPERATORIO Reposo relativo: en caso de sitnomáticos, la restricción de actividades físicas está indicada unicamente como medida temporal y preoperatoria. No se deben usar brageros o fajas. ANTIBIÓTICO PROFILÁCTICO: 1 hora antes de la cirugía está recomendo para quien será intervenido con colocación de mallas. MEDIDAS PREVIAS A LA CIRUGÍA 1. Ayuno de 8 horas para sólidos y 4 horas para líquidos claros 2. Presentarse en admisión 60 min antes de la hora programada 3. Paso a quirórgano desde el área de admisión ## TRATAMIENTO ## HERNIA INGUINAL ## VIGILANCIA Es un opción aceptable en el tratamiento de los hombres con hernia inguinal mínimamente sintomática o asintomática. CIRUGÍA Debe tener fines reconstructivos, para lo cual se recurrirá al uso de materiales prostésicos o a técnicas plásticas indicadas en cada caso. ## 1ra elección: HERNIOPLASTÍA ABIERTA CON MATERIAL PROSTÉSICO - La utilización de malla (prótesis) reduce la recurrencia en 50-75 % - Se debe individualizar la técnica quirúrgica pero sigue siendo el método tradicional de reparación \oplus Diversas revisiones no apoyan el uso de laparoscopía TÉCNICA SIN TENSIÓN: - LICHTESTEIN (malla plana) - Cono y malla plana - Sistemas Preformados. PLASTÍA INGUINAL LAPAROSCÓPICA TRANSABDOMINAL PREPERTIONEAL (TAPP) - Tiene un porcentaje de recibida mayor y complicaciones más complejas que la colocación de malla. - Viarante TEP (Totalmente extraperitoneal) HERNIORRAFIA (reparación anatómica) - Corrección de la hernia mediante sutura, utiliando los propios tejidos del paciente para reparar. - Técnica Original y Técncia de Bassini - La técnica con tensión en ausencia de material protésico es la SHOULDICE. | TÉCNICA CON PRÓTESIS | TÉCNICA SIN PRÓTESIS | | :-- | :--: | | - GOLD STANDARD: LICHTENESTEIN | | | - Cono y Malla | Shouldice | | - Sistemas Preformados | | # HERNIA COMPLICADA 1. Antibiótico profiláctico en todo caso. ## 2. CIRUGÍA DE URGENCIA - Técnica: ABIERTA Abordaje anterior, preperitoneal o por laparotomía dependiendo de hallazgos. - Incarcerada - Reducción del contenido y plastia convencional con o sin prótesis. - Estrangulada - Reducción o Resección del contenido (dependiendo de viabilidad de estructuras) (c) NO USAR MATERIALES PROSTÉSICOS EN CIRUGÍA DE URGENCIA - Probable reintervención programada para plastía definitiva. ## HERNIA FEMORAL A. CONO Y MALLA PLANA B. SISTEMAS PREFORMADOS Anestesia local o regional A. MALLA PREPERITONEAL (Stoppa o Wantz) A. MALLA PREPERITONEAL (Stoppa o Wantz) B. Malla Plana (LICHTENSTEIN) C. Sistemas preformados Anestesia local, locorregional, regional o general Abordaje laparoscópico totalment abdominal o Extraperittoneal (TAAP- TEP) ## MANEJO POSOPERATORIO | | CONVENCIONAL | AMBULATORIA | URGENCIA | | :--: | :--: | :--: | :--: | | Dieta | Progresiva el mismo día | Blanda o normal mismo día | Inicio y progresión variable dependiendo de evolución | | Actividad | Deambulación temprana | Deambulación inmediata | Deambulación temprana | | Medidas de apoyo | Vendaje, suspensorio y hielo local | Vendajes, suspensorio, hielo local | Vendajes, suspensorio, drenajes, SNG y vesical | | Drenajes | No recomendados | No recomendados | Recomendado | | Egreso | Mismo día o 24 horas | Inmediato, 4 horas post0x | Variable, dependiendo de evolución | | Reincorporación laboral | 15-28 días | 7-15 días | Variable | | Seguimiento | 1 semana, 1 mes, 1 año | 1 semana, 1 mes y cada año | 1 semana, 1 mes y cada año |  # SISTEMA NYHUAS ## TIPO I - HERNIA INDIRECTA: anillo abdominal interno normal; común en lactantes, niños y adultos pequeños. ## TIPO II - Hernia inguinal Indirecta: agrandamiento del anillo interno SIN LESIÓN del piso del conducto inguinal; no se extiende hacia el escroto. TIPO III - III A: Hernia directa - III B: hernia indirecta que alcaza la pared inguinal posterior; las hernias indirectas por deslizamiento o escrotales sueln clasificarse en esta categoría porque a menudo se asocian con extensión hacia el espacio de las hernias directas; también incluye las hernias en pantalón. - III C: HERNIA FEMORAL TIPO IV - HERNIA RECURRENTE.
Vista previa
Cancelar
Guardar cambios