PDF Processor
Inicio
Editar documento
Editar documento: 5. Vólvulo de Colon
Título
Contenido mejorado
Contenido original
Contenido mejorado por IA (Markdown)
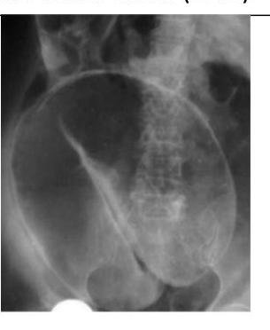
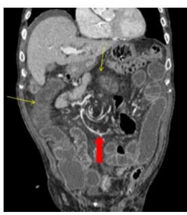
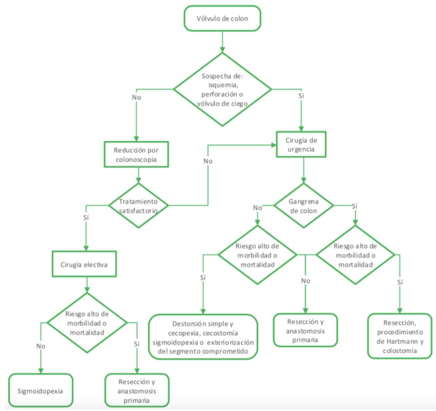
# VÓLVULO DE COLON ## DEFINICIÓN Un **vólvulo** se define como la torsión de un órgano a través de un eje, sobre su pedículo vascular. El vólvulo de colon típicamente resulta en una obstrucción intestinal en asa cerrada. La rotación del pedículo vascular y la dilatación del colon contribuye a compromiso de la perfusión del colon.  ## LOCALIZACIÓN 1. **SIGMOIDES** (la más frecuente) 2. Ciego (frecuente en mujeres de edad media)  # EPIDEMIOLOGÍA - Corresponde a 1 - 7 % de todas las oclusiones intestinales - Tasa de mortalidad 7 - 20 % - Es más común en América Latina, África y Europa del Este - En naciones de primer mundo es relativamente raro. - En esos países es la 3a causa de obstrucción de colon (después de neoplasias y enfermedad diverticular) ## FACTORES DE RIESGO CIEGO - Femeninos de edad media. - Cirugías abdominales previas - Adultos mayores con inactividad prolongada ## FACTORES DE RIESGO SIGMOIDES - Masculinos - Edad mayor 60 años - Pacientes adultos mayores institucionalizados - Estreñimiento crónico - Enfermedad neuropsiquiátrica - Retraso mental - Desórdenes neurológicos - Cirugías abdominales previas - Embarazo (**causa más frecuente de obstrucción**) - Infestación por gusanos redondos - Megacolon (Chagas y Hirschprung) ## CLINICA ## CUADRO DE OBSTRUCCIÓN INTESTINAL QUE CURSA CON DOLOR ABDOMINAL Y DISTENSIÓN (ASA CERRADA) ## - DOLOR ABDOMINAL - Distensión abdominal **SÚBITA Y ESPECTACULAR**. - Ausencia de canalización de gases - Ausencia de evacuaciones - Náusea y vómito - Hipersensibilidad abdominal - Resistencia muscular - Ruidos peristálticos de tono metálico - Fosa ilíaca izquierda vacía a la palpación abdominal **ISQUEMIA / PERFORACIÓN** Dolor Intenso + Irritación Peritoneal + Datos de Sepsis. - Ausencia de materia fecal en exploración rectal - Materia fecal melénica en el recto (poco común) # DIAGNÓSTICO Laboratorio: realizar BH, QS, ES y pruebas de coagulación en todos los sospechosos de Vólvulo. ## ESTUDIOS DE IMAGEN. ## RADIOGRAFÍA ABDOMEN - Permite diagnóstico en mayor porcentaje en los Sigmoides que en los Cecales - Solicitar de pie (buscando aire libre subdiafragmático = Perforación) y decúbito. - Realizarla en ausencia de TAC de urgencias ## Hallazgos Cecales: 1. Asa desproporcionadamente dilata y patrón de oclusión distal (91%) 2. Nivel hidroaéreo único en el ciego y colapso de colon distal (82%)  ## ENEMA DE BARIO - Es más útil en el sigmoides que en el cecal - Contraindicada en sospecha de peritonitis. - Realizarlo en sospecha de Vólvulo sigmoides cuya radiografía no sea concluyente o TAC no accesible. - Imagen en "pico de ave" o "as de espadas" en el punto del vólvulo sigmoides, producida por el medio de contraste en el enema de bario.  ## TOMOGRAFÍA COMPUTARIZADA Es el **ESTUDIO CON MAYOR PROBABILIDAD DIAGNÓSTICA** tanto en Sigmoides (89%) y Ciego (71.4%). ## Hallazgos Sigmoides - Signo del Grano de café + Nivel hidroaéreo único + Colapso de Colon Izquierdo - Signo del remolino (flecha roja) - - Distensión del ciego de +10 cm  # TRATAMIENTO SIGMOIDES ## MANEJO MÉDICO 1. REANIMACIÓN TEMPRANA: - Balance adecuado de líquidos y electrolitos - Apoyo ventilatorio (en caso necesario) - Descompresión Intestinal con **SONDA NASOGÁSTRICA** 2. ANTIBIÓTICOS: deben ser **amplio espectro** con cobertura anaeróbica en pacientes con peritonitis, isquemia o sepsis. 3. MONITORIZACIÓN URINARIA: si es necesario **SONDA URINARIA TRANSURETRAL** para adecuado control de líquidos. ## RESOLUCIÓN NO QUIRÚRGICA Posterior al diagnóstico de Vólvulo y dependiendo las condiciones del paciente, se puede realizar la destorsión y descompresión del vólvulo sin cirugía: ## 1ra elección: SIGMOIDOSCOPÍA O COLONOSCOPÍA DE EMERGENCIA. 1. El recto se insulfa para proporcionar buena visibilidad y facilitar el ápice del vólvulo. 2. Si la distorsión no ocurre, se introduce un tubo rectal suave dirigido bajo visión directa. 3. La punta del endoscopio puede ser utilizada con constante presión en el ápice del vólvulo. - Tasa de éxito de destorsión no quirúrgica 96 - 64 % (más exitosa en sigmoidoscopía rígida en comparación a colonoscopía. Recurrencia de 43 % en 32 días y 85 % en los siguientes 8 meses. ## POSTERIOR A LA REDUCCIÓN DEL VÓLVULO - PROGRAMAR Qx DEFINITIVA ELECTIVA. ## RESOLUCIÓN QUIRÚRGICA ## RESECCIÓN DE SIGMOIDES CON ANASTOMOSIS PRIMARIA ## CIRUGÍA ELECTIVA - Indicada de forma electiva o semielectiva a los pacientes con resolución no quirúrgica del vólvulo. - Se sugiere hacerla durante el mismo periodo de hospitalización. ## CIRUGÍA DE URGENCIA - Pacientes con vólvulo con evidencia de **PERITONITIS, ISQUEMIA O NECROSIS** o cuando el tratamiento no quirúrgico no resulta exitoso. - COLECTOMÍA TOTAL - indicada en megacolon o megarrecto asociado a vólvulo sigmoides. # TRATAMIENTO CIEGO ## 1ra elección: MANEJO QUIRÚRGICO. - Valorar edad, condición, presencia de comorbilidad grave y el estado de la pared del ciego. - Examinar el colon distal en el transoperatorio en búsqueda de una oclusión distal como posible causa. RESECCIÓN DEL VÓLVULO CECAL + HEMICOLECTOMÍA DERECHA + ANASTOMOSIS PRIMARIA - Alternativa: Ileostomía + Fístula mucosa distal DESTORSIÓN + CECOPEXIA - Indicada en pacientes con alto riesgo de morbimortalidad para resección segmentaria # ALGORTIMO MANEJO DEL VÓLVULO 
Vista previa
Contenido original (Markdown)
# VÓLVULO DE COLOM ## DEFINICIÓN Un VÓLVULO se define como la torsión de un órgano a través de un eje, sobre su pedículo vascular. El vólvulo de colon típicamente resulta en una obstrucción intestinal en asa cerrada. La rotación del pedículo vascular y la dilatación del colon contribuye a compromiso de la perfusión del colon.  ## LOCALIZACIÓN 1. SIGMOIDES (la más frecuente) 2. Ciego (frecuente en mujeres edad media)  # EPIDEMIOLOGÍA - Corresponde a 1 - 7 % de todas las oclusiones intestinales - Tasa de mortalidad 7 - 20 % - Es más común en América Latina, África y Europa del Este - En naciones de primer mundo es relativamente raro. - En esos países es la 3a causa de obstrucción de colon (después de neoplasias y enfermedad diverticular) ## FACTORES DE RIESGO CIEGO - Femeninos de edad media. - Cirugías abdominales previas - Adultos mayores con inactividad prolongada ## FACTORES DE RIESGO SIGMOIDES - Masculinos - Edad mayor 60 años - Pacientes adultos mayores institucionalzados - Estreñimiento crónico - Enfermedad neuropsiquiátrica - Retraso mental - Desórdenes neurológicos - Cirugías abdominales previas - Embarazo (causa más frecuente de obstrucción) - Infestación por gusanos redondos - Megacolon (Chagas y Hirschprung) ## CLINICA ## CUADRO DE OBSTRUCCIÓN INTESTINAL QUE CURSA CON DOLOR ABDOMINAL Y DISTENSIÓN (ASA CERRADA) ## - DOLOR ABDOMINAL - Distensión abdominal SÚBITA Y ESPECTACULAR. - Ausencia de canalización de gases - Ausencia de evacuaciones - Náusea y vómito - Hipersensibilidad abdominal - Resistencia muscular - Ruidos peristátíticos de tono metálico - Fosa ilíaca izquierda vacía a la palpación abdominal ISQUEMIA / PERFORACIÓN Dolor Intenso + Irritación Peritoneal + Datos de Sepsis. - Ausencia de materia fecal en exploración rectal - Materia fecal melénica en el recto (poco común) # DIAGNÓSTICO Laboratorio: realizar BH, QS, ES y pruebas de coagulación en todos los sospechosos de Vólvulo. ## ESTUDIOS DE IMAGEN. ## RADIOGRAFÍA ABDOMEN - Permite diagnóstico en mayor porcentaje en los Sigmoides que en los Cecales - Solicitar de pie (buscando aire libre subdiafragmático = Perforación) y decúbito. - Realizarla en ausencia de TAC de urgencias ## Hallazgos Cecales: 1. Asa desproporcionadamente dilata y patrón de oculsión distal (91%) 2. Nivel hidroaéreo único en el ciego y colapso de colon distal (82%)  ## ENEMA DE BARIO - Es más útil en el sigmoides que en el cecal - Contraindicada en sospecha de peritonitis. - Realizarlo en sospecha de Vólvio sigmoides cuya radiografía no sea concluyente o TAC no accesible. - Imagen en "pico de ave" o "as de espadas" en el punto del vólvulo sigmoides, producida por el medio de contraste en el enema de bario.  ## TOMOGRAFÍA COMPUTARIZADA Es el ESTUDIO CON MAYOR PROBABILIAD DIAGNÓSTICA tanto en Sigmoides (89%) y Ciego (71.4%). ## Hallazgos Sigmoides - Signo del Grano de café + Nivel hidroaéreo único + Colpaso de Colon Izquierdo - Signo del remolino (flecha roja) - - Distensión del ciego de +10 cm  # TRATAMIENTO SIGMOIDES ## MANEJO MÉDICO 1. REANIMACIÓN TEMPRANA: - Balance adecuado de líquidos y electrolitos - Apoyo ventilatorio (en caso necesario) - Desmpresión Intestinal con SONDA NASOGÁSTRICA 2. ANTIBIÓTICOS: deben ser amplio espectro con cobertura anaeróbica en pacientes con peritonitis, isquemia o sepsis. 3. MONITORIZACIÓN URINARIA: si es necesario SONDA URINARIA TRANSURETRAL para adecuado control de líquidos. ## RESOLUCIÓN NO QUIRÚRGICA Posterior al diagnóstico de Vólvulo y dependiendo las condiciones del paciente, se puede realizar la destorsión y descompresión del vólvulo sin cirugía: ## 1ra elección: SIGMOIDOSCOPÍA O COLONOSCOPÍA DE EMERGENCIA. 1. El recto se insulfa para proporcionar buena visibilidad y facilitar el ápice del vólvulo. 2. Si la distorción no ocurre, se introduce un tubo rectal suave dirigido bajo visión directa. 3. La punta del endoscopio puede ser utilizada con constante presión en el ápice del vólvulo. - Tasa de éxito de destorsión no quiúrgica 96 - 64 % (más exitosa en sigmoidoscopía rigida en comparación a colonoscopía. Recurrencia de 43 % en 32 días y 85 % en los siguientes 8 meses. ## POSTERIOR A LA REDUCCIÓN DEL VÓLVULO - PROGRAMAR Qx DEFINITIVA ELECTIVA. ## RESOLUCIÓN QUIRÚRGICA ## RESECCIÓN DE SIGMOIDES CON ANASTOMOSIS PRIMARIA ## CIRUGÍA ELECTIVA - Indicada de forma electiva o semielectiva a los pacientes con resolución no quirúrgica del vólvulo. - Se sugiere hacerla durante el mismo periodo de hospitalización. ## CIRUGÍA DE URGENCIA - Pacientes con vólvulo con evidencia de PERITONITIS, ISQUEMIA O NECROSIS o cuando el tratamiento no quiúrgico no resulta exitoso. - COLECTOMÍA TOTAL - indicada en megacolon o megarrecto asociado a vólvulo sigmoides. # TRATAMIENTO CIEGO ## 1ra elección: MANEJO QUIRÚRGICO. - Valorar edad, condición, presencia de comorbilidad grave y el estado de la pared del ciego. - Examinar el colon distal en el transoperatorio en búsqueda de una oclusión distal como posible causa. RESECCIÓN DEL VÓLVULO CECAL + HEMICOLECTOMÍA DERECHA + ANASTOMOSIS PRIMARIA - Alternativa: Ileostomía + Fístula mucosa distal DESTORSIÓN + CECOPEXIA - Indicada en pacientes con alto riesgo de morbimortalidad para resección segmentaria # ALGORTIMO MANEJO DEL VÕLVULO 
Vista previa
Cancelar
Guardar cambios