PDF Processor
Inicio
Editar documento
Editar documento: 8. Hipoacusia Neurosensorial
Título
Contenido mejorado
Contenido original
Contenido mejorado por IA (Markdown)
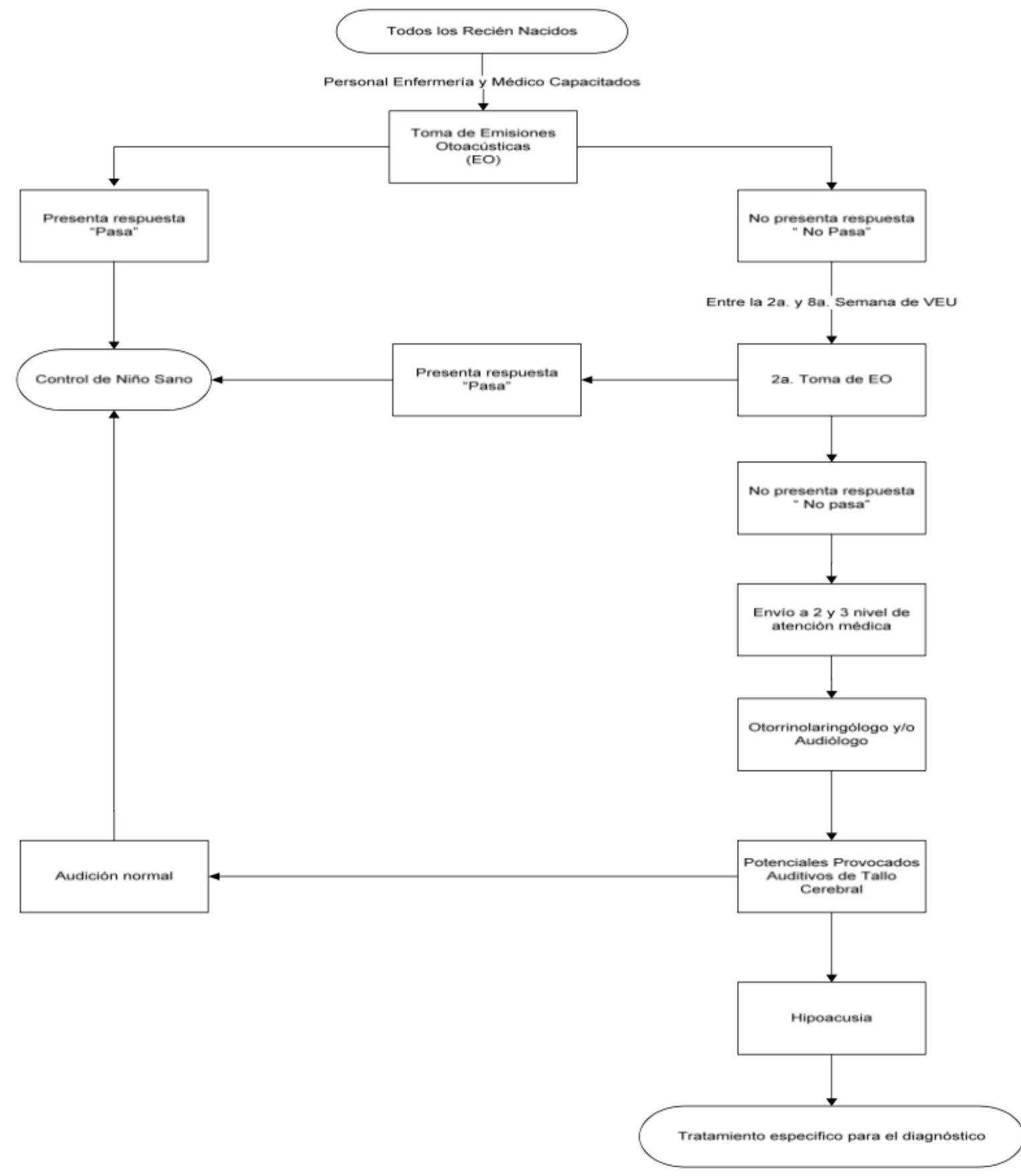
# HIPOACUSIA NEUROSENSORIAL DEFINICIÓN ## AUDICIÓN Es la función más importante y refinada del ser humano, fundamental para la adquisición del lenguaje, que permite la comunicación a distancia y a través del tiempo. Se ha demostrado que **EL SER HUMANO PUEDE OÍR DESDE LAS 27 SDG**, lo que explica que los lactantes respondan a los sonidos del habla más que a cualquier otro estímulo auditivo ya que recuerdan los sonidos escuchados *in útero*. El sentido auditivo periférico es completamente funcional desde el momento que el niño nace; presenta periodos de maduración durante el el 1er año de vida a través de la estimulación con los sonidos y en especial por la exposición del habla. La maduración se completa a los 2-3 años de edad. El 1er año de vida es un periodo crítico ya que el desarrollo del lenguaje depende de la estimulación auditiva antes de los **18** meses de edad; la carencia o déficit puede condicionar daños importantes, ya que, al no existir señal sensorial, la morfología y propiedades funcionales de las neuronas se alteran. ## 1. Causa no determinada 50 % 2. Origen genético 25 % 3. Asociado a factores de riesgo 25 % ## EPIDEMIOLOGÍA - La discapacidad auditiva neurosensorial congénita se presenta en 3 de cada 1.000 - La hipoacusia es la anomalía congénita más común en el recién nacido. - UN **20 %** de los casos tiene pérdida profunda de la audición. - El 50 % de los niños con alteraciones auditivas no tiene factores de riesgo identificables ## FACTORES DE RIESGO - Estancia de 2 días o más en UCIN - Síndromes congénitos - Asistencia ventilatoria - Antecedentes familiares de hipoacusia neurosensorial - Anomalías craneofaciales - Infecciones congénitas - Infección uterina (TORCH) - Peso < 1.500 g al nacer - Hiperbilirrubinemia que requiera exanguinotransfusión. - Meningitis bacteriana. - Asfixia severa - Síndrome de Down - medicamentos ototóxicos (aminoglucósidos) # PRUEBAS DE DETECCIÓN ## TAMIZ AUDITIVO - Debe realizarse en todos los recién nacidos. - El tamiz inicial con los estudios que se enlistan a continuación, detecta el 80-95 % de los oídos afectados. ## 1. EMISIONES OTOACÚSTICAS 1. Son sonidos generados en el oído interno por las células ciliadas externas que pueden ser captados por medio de un micrófono en el CAE. 2. Estos sonidos están presentes en audición normal y ausentes cuando hay deterioro auditivo de 35-45 dB. - Es un excelente recurso para identificar una pérdida auditiva, pero no cuantifica su grado. - Su sensibilidad es del 100 % y su especificidad es 82 % - Si la prueba EO se realiza antes de las 72 horas de vida, debe repetirse (2.ª a 8.ª semana de vida) antes de ser enviado a una fase diagnóstica con ORL ## Con 2 pruebas de Emisiones Otoacústicas Negativas Enviar a ORL/AUDIOLOGÍA para determinar el grado de hipoacusia con POTENCIALES EVOCADOS  ## 2. POTENCIALES EVOCADOS AUDITIVOS DE TALLO CEREBRAL Se obtienen por medio de electrodos de superficie que registran la actividad neural generada en la cóclea, nervio auditivo y tallo cerebral en respuesta a un estímulo acústico enviado a través de un audífono.  # TRATAMIENTO ## IMPLANTE COCLEAR Es un transductor que transforma las señales acústicas en señales eléctricas que estimulan el nervio auditivo. Estos estímulos son enviados a través de la vía auditiva a la corteza cerebral, que los reconoce como sonidos y se genera la sensación de "oír". ## INDICACIONES: - Pérdida auditiva mayor de 90 dB nHL, medidos mediante PPATC, en las frecuencias de 2000 y 4000 Hz. - Umbrales superiores a 65 dB SPL en campo libre con uso de audífonos. - Reconocimiento del lenguaje en las mejores condiciones de amplificación, de 40 % o menos de respuestas en frases o palabras. - Funcionamiento y anatomía del oído medio normales. - Ausencia de cirugías previas en el oído medio. - Sin evidencia de alteraciones retrococleares en la vía auditiva. - Insatisfacción comprobada en el uso de audífonos al menos durante 6 meses en el oído que se va a implantar. ## CUMPLIR CON LO SIGUIENTE: - Niños prelingüísticos entre los 12 meses y 3 años para obtener beneficio del lenguaje. - Antecedente de uso de audífono: por lo menos 3 meses con audífono y educación oralista. - En mayores de 3 años y hasta la preadolescencia solo en caso de haber utilizado audífonos en forma regular con educación oralista y adquisiciones lingüísticas. - Detección y confirmación diagnóstica en los tres primeros meses de vida, y asegurar el uso de audífonos y rehabilitación antes de los seis meses. ## NO INDICADO ⌀ Niños > 6 años o adultos con hipoacusia prelingüística por pobres resultados de lenguaje. ⌀ Casos en los que la disponibilidad de los padres para la rehabilitación sea pobre. ⌀ Poco beneficio en pacientes reticentes a la cirugía. ## PRONÓSTICO - La evaluación de rutina debe darse en intervalos de cuatro a seis semanas hasta que se obtengan audiogramas completos, y en intervalos de tres meses hasta los tres años, aunque pueden necesitarse moldes con mayor frecuencia. - La evaluación con intervalos de seis meses a partir de los cuatro años de edad es apropiada si el progreso es satisfactorio. # ALGORITMO DIAGNÓSTICO 
Vista previa
Contenido original (Markdown)
# HIPOACUSIA NEUROSENSORIAL DEFINICIÓN ## AUDICIÓN Es la función más importante y refinada del ser humano, fundamental para la adquisición del lenguaje, que permite la comunicación a distancia y a través del tiempo. Se ha demostrado que EL SER HUMANO PUEDE OÍR DESDE LAS 27 SDG, lo que explica que los lactantes respondan a los sonidos del habla más que a cualquier otro estímulo auditivo ya que recuerdan los sonidos escuchados in útero. El sentido auditivo periférico es completamente funcional desde el momento que el niño nace; presenta periodos de maduración durante el 1^{\circ} año de vida a través de la estimulación con los sonidos y en especial por la exposición del habla. La maduración se completa a los 2-3 años de edad. El 1^{\circ} año de vida es un periodo crítico ya que el desarrollo del lenguaje depende de la estimulación auditiva antes de los \mathbf{1 8} meses de edad; la carencia o déficit puede condicionar daños importantes, ya que, al no existir señal sensorial, la morfología y propiedades funcionales de las neuronas se alteran. ## 1. Causa no determinada 50 % 2. Origen genético 25 % 3. Asociado a factores de riesgo 25 % ## EPIDEMIOLOGÍA - La discapacidad auditiva neurosensorial congénita se presenta en 3 de cada 1,000 - La hipoacusia es la anormalidad congénita más común en el recién nacido. - UN \mathbf{2 0 %} de los casos tiene pérdida profunda de la audición. - El 50% de los niños con alteraciones auditivas no tiene factores de riesgo identificables ## FACTORES DE RIESGO - Estancia de 2 días o más en UCIN - Síndromes Congénitos - Asistencia ventilatoria - Antecedentes familiares de hipoacusia neurosensorial - Anomalías craneofaciales - Infecciones congénitas - INFECCIÓN UTERINA (TORCH) - Peso <1,500 g al nacer - Hiperbilirrubinemia que requiera exanguinotransfusión. - Meningitis bacteriana. - Asfixia severa - Síndrome de Down - Medicamentos ototóxicos (Aminoglucósidos) # PRUEBAS DE DETECCIÓN ## TAMIZ AUDITIVO - Debe realizarse en TODOS los recién nacidos. - El tamiz inicial con los estudios que se enlistan abajo, detecta el 80-95 % de los oídos afectados. ## 1.- EMISIONES OTOACÚSTICAS 1. Son sonidos generados en el oído interno por las células ciliadas externas que pueden ser captados por medio de un micrófono en el CAE. 2. Estos sonidos están presentes en audición normal y ausentes en cuando hay deterioro auditivo de 35 45 dB . - Es un excelente recurso para identificar una pérdida auditiva, pero no cuantifica su grado. - Su sensibilidad es del 100 % y su especificidad es 82 % - Si prueba EO se realiza antes de las 72 horas de vida, debe repetirse ( 2^{\circ} - 8^{\circ} semana de vida) antes de ser enviado a una fase diagnóstica con ORL ## 2 pruebas de Emisiones Otoacústicas Netativas Enivar a ORL/AUDIOLOGÍA para determinar grado de Hipoacusia con POTENCIALES EVOCADOS  ## 2.- POTENCIALES EVOCADOS AUDITIVOS DE TALLO CEREBRAL Se obtienen por medio de electrodos de superficie que registran la actividad neural generada en la cóclea, nervio auditivo y tallo cerebral en respuesta a un estímulo acústico enviado a través de un audífono.  # TRATAMIENTO ## IMPLANTE COCLEAR Es un TRANSDUCTOR que transforma las señales acústicas en señales eléctricas que estimulan el nervio auditivo, estos estímulos son enviados a través de la vía auditiva a la corteza cerebral que los reconoce como sonidos y se genera la sensación de "oír". ## INDICACIONES: - Pérdida auditiva mayor de 90 dB nHL medidos mediante PPATC en las frecuencias 2000 y 4000 Hz . - Umbrales superiores a 65 dB SPL en campo libre con uso de audífonos. - Reconocimiento del lenguaje en las mejores condiciones de amplificación, de 40 % o menos de respuestas en frases o palabras. - Funcionamiento y anatomía del oído medio normales. - Ausencia de cirugías previas en el oído medio. - Sin evidencia de alteraciones retrococleares en la vía auditiva. - Insatisfacción comprobada en el uso de audífonos al menos durante 6 meses en el oído que se va a implantar. ## CUMPLIR CON LO SIGUIENTE: - Niños pre-lingüísticos entre los 12 meses y 3 años para obtener BENEFICIO DE LENGUAJE. - Antecedente de uso de auxiliar auditivo: por lo menos 3 meses con auxiliar auditivo y educación oralista. - En mayores de 3 años y hasta la pre adolescencia sólo en caso de haber utilizado auxiliares auditivos en forma regular con educación oralista y adquisiciones lingüísticas. - Detección y confirmación diagnóstica en los 3 primeros meses de vida y asegurar el uso de auxiliares y rehabilitación antes de los seis meses. ## NO INDICADO ⌀ Niños >6 años o adultos con hipoacusia pre-lingüísticos por pobres resultados de lenguaje. ⌀ Casos en donde la disponibilidad de los padres para la rehabilitación sea pobre ⌀ Poco beneficio en paciente rehaceos a la cirugía. ## PRONÓSTICO - Evaluación de rutina debe darse en intervalos de cuatro a seis semanas hasta que se obtengan audiogramas completos, y en intervalos de 3 meses hasta los 3 años, aunque pueden necesitarse moldes con mayor frecuencia. - Evaluación con intervalos de 6 meses a partir de los 4 años de edad es apropiado si el progreso es satisfactorio. # ALGORITMO DIAGNÓSTICO 
Vista previa
Cancelar
Guardar cambios