PDF Processor
Inicio
Editar documento
Editar documento: 2. Cetoacidos Diabética (CAD)
Título
Contenido mejorado
Contenido original
Contenido mejorado por IA (Markdown)
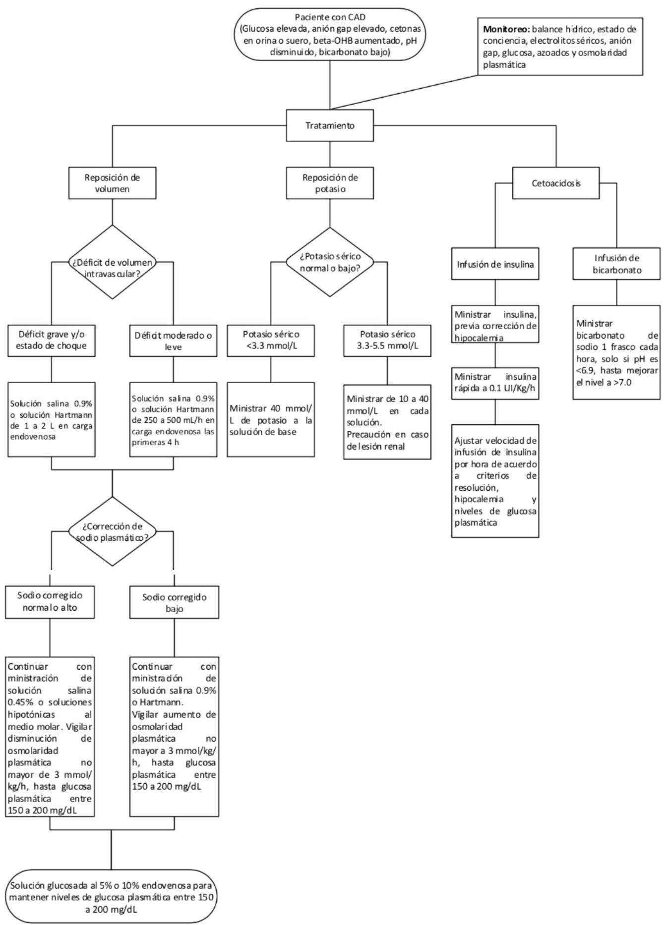
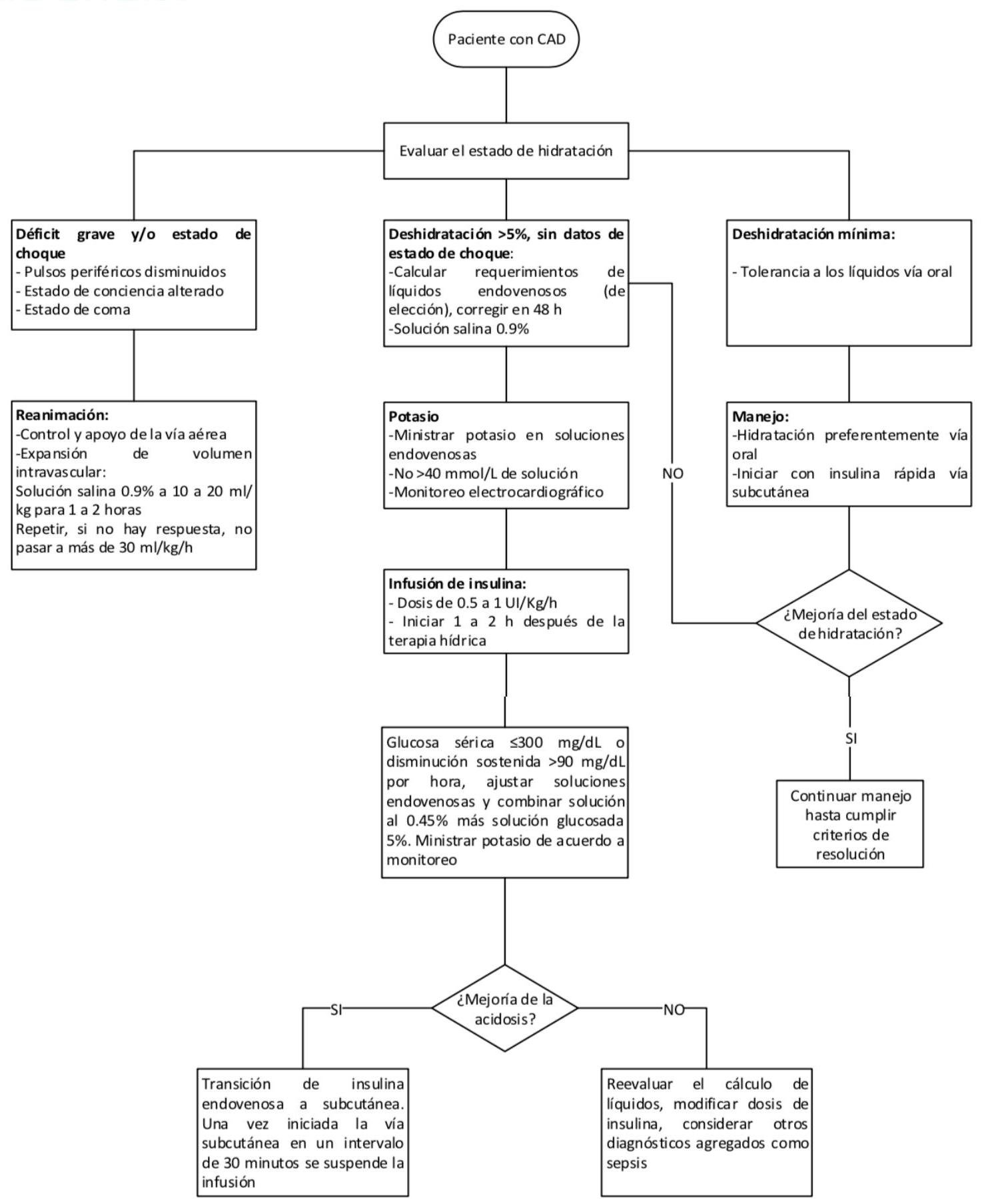
# CETOA **CETOACIDOSIS DIABÉTICA** ## DEFINICIÓN La CAD se *define bioquímicamente* por lo siguiente: 1. Glucemia > 250 mg/dL 2. Cuerpos *cetónicos* positivos en orina o suero 3. **Acidosis Metabólica** ( **pH<7.30** ) 4. **Anión GAP Elevado** ( >10 ) 5. **Disminución del Bicarbonato** ( **<18 mEq/L** ) ## CLASIFICACIÓN | | LEVE | MODERADA | GRAVE | | :--: | :--: | :--: | :--: | | pH Arterial | 7.25-7.30 | 7-2.24 | <7.0 | | Bicarbonato | 15-18 | 10-15 | <10 | | Cetonas Urinarias | Positiva | Positiva | Positiva | | Cetonas Séricas | 3-4 | 4-8 | >8 | | Osmolalidad | Variable | Variable | Variable | | Anión GAP | >10 | >12 | >12 | | Estado Mental | Alerta | Alerta/Somnoliento | Estupor/Coma | ## FISIOPATOLOGÍA 1. Para que ocurra una CAD es necesaria la combinación de: a. Un *déficit de insulina* b. Un **aumento de las hormonas contrainsulares**, fundamentalmente **GLUCAGÓN**. Provocando lo siguiente: 2. **Aumento de la glucogenólisis y la neoglucogénesis hepáticas**, junto con una disminución de la utilización periférica de la glucosa, todo ello conduciendo a la **HIPERGLUCEMIA** y por ende la **DIURESIS OSMÓTICA**. 3. **Activación del proceso de cetogénesis** y el desarrollo de la acidosis metabólica. 4. El déficit de insulina e incremento de catecolaminas **estimulan la lipólisis** y como consecuencia aumenta la producción de glicerol y de ácidos grasos. 5. Los ácidos grasos libres llegan al hígado y son transformados en cuerpos cetónicos, acción facilitada por el *glucagón*. a. La presencia de glucagón no es imprescindible para el desarrollo de una cetoacidosis (como en los pancreatectomizados), pero sí *retrasan su aparición*. # DESENCADENANTES Diabetes Mellitus Tipo 1: es la primera manifestación de estos pacientes en un 30% de los casos. ## Diabetes Mellitus Tipo 2: - Abandono del tratamiento con insulina - Transgresiones dietéticas - Infecciones (30-40% de los casos) - Traumatismo - Cirugía - Gestación - Endocrinopatías (Síndrome de Cushing o Enfermedad de Graves) ## CLÍNICA - Náuseas y vómitos - Dolor abdominal - Sintomatología cardinal diabética Si no es tratada precozmente: Obnubilación y coma ## EXPLORACIÓN FÍSICA - Taquipnea - **RESPIRACIÓN DE KUSSMAUL** - Signos de **Deshidratación** (sequedad de mucosas, hipotensión, disminución de presión ocular) - Temperatura corporal baja (fiebre indicaría infección).  **Respiración acidótica** o de Kussmaul ## LABORATORIO - **Hiperglucemia** (>250) - **Acidosis Metabólica** (**ph** <7.30, **HCO3** <18) - **Anión GAP elevado** por aumento en plasma de cuerpos cetónicos, acetoacetato y b-hidroxibutirato Inicialmente el **Potasio** es normal o alto, pero al iniciar el tratamiento y la corrección de la acidosis, se muestra un **déficit de Potasio**. También existe **reducción de Fósforo y Magnesio**. EL **sodio** tiende a disminuir, si la hiperglucemia es importante, produce una **reducción de la Natremia** por desplazamiento del agua intracelular hacia el plasma. **Amilasa y Lipasa elevadas** sin que exista pancreatitis, por lo que, ante duda diagnóstica deberá hacerse estudio de imagen. También se elevan las transaminasas y la CPK. **Leucocitosis intensa con desviación izquierda** por la hipercortisolemia y aumento de las catecolaminas (no indica infección, a menos que haya >25,000 leucocitos). # TRATAMIENTO El lugar más apropiado para tratar una CAD es una **UCI**, ya que requiere de monitorización constante e identificación del factor desencadenante para ser tratado. ## HIDRATACIÓN La **administración de líquidos por vía intravenosa** es necesaria. Inicialmente se utilizan **Soluciones Salinas Isotónicas** a un ritmo de infusión variable, según el grado de deshidratación. El déficit de líquidos suele ser de 3 - 6 Litros. Cuando la glucemia disminuye por debajo de 200 mg/dl puede administrarse **solución glucosada al 5%**. Así se podrá seguir administrando insulina hasta controlar la cetosis, al tiempo que se protege de hipoglucemia y un descenso demasiado rápido que pueda provocar **edema cerebral** (complicación en mayores de 20 años). ## INSULINOTERAPIA Es absolutamente necesaria para la **resolución de la CAD**. - Se utiliza *insulina rápida o regular*. **Suspender al desaparecer la Acidosis** pero mantenerla IV + SC por 2 horas para conseguir niveles adecuados. Debe administrarse **IV** en perfusión continua (asegura aportes constantes y fáciles de regular), no debe ser vía subcutánea, salvo en casos leves y no complicados. Se debe continuar hasta corregir el cuadro de CAD (pH normalizado) y **mantenerla al menos 2 horas tras iniciar insulina subcutánea** (para asegurar que la SC ya presente niveles adecuados en plasma). El ritmo recomendado de perfusión es de: - 0.14 UI / kg / hora si no se administra bolo inicial - 0.1 UI / kg / hora si se administra bolo inicial de 0.1 UI / kg Se espera que la glucosa disminuya a un ritmo de 50-100 mg/dl/hora (máximo). ## POTASIO Inicialmente el potasio plasmático estará elevado como consecuencia de la acidosis, pese a que existe un déficit de potasio corporal total. - *K* >5.5-6 mEq/L → no es necesaria la administración del ión hasta 3-4 horas después de comenzar el tratamiento con fluidoterapia con insulina IV. - *K* en cifras normales - iniciar perfusión IV rápidamente, pues las concentraciones plasmáticas descienden rápidamente tras el tratamiento y pueden producirse *arritmias cardiacas*. - *K* <3.3 mEq/L - Obligan a **suspender perfusión de insulina** hasta que se repongan sus niveles. # FÓSFORO Es frecuente la **depleción del fósforo** en la CAD aunque presenta escasa repercusión clínica y no hay beneficio de la suplementación protocolizada. Indicaciones de suplementación: - Hipofosfatemia grave ( <1 mEq/L ) - Disfunción cardiaca - Depresión respiratoria - Anemia Hemolítica ## BICARBONATO **No está indicado el tratamiento sistemático con bicarbonato**. Solo se utiliza en **CASOS DE ACIDOSIS GRAVE**: - pH<6.9 - Bicarbonato <5 - Hiperkalemia grave con riesgo vital - Depresión respiratoria - Falla cardiaca El uso del bicarbonato tiene el inconveniente de **reducir la cesión de oxígeno a los tejidos** por desplazamiento de la curva de disociación de la oxihemoglobina secundario a la alcalinización e **incrementar la acidosis intracerebral** por aumento de Co2 secundario al cese de la hiperventilación. ## OBJETIVOS METABÓLICOS **Reducción de Cetonemia** 0.5 mmol/l por hora **Aumento del Bicarbonato** 3 mmol/L por hora **Reducción de la Glucosa Capilar** 50 mg/dL por hora **Mantener Potasio Sérico** entre 4.3 y 5 mmol/L # SEGUIMIENTO Se realiza mediante las determinaciones seriadas de Glucemia, pH, Bicarbonato, anión gap, iones y de ser posible el Beta-Hidroxibutirato sérico. La determinación seriada de cuerpos cetónicos en orina **NO ES ÚTIL**, ya que tarda horas o incluso días en desaparecer a pesar de la corrección de la acidosis. ## RESPUESTA AL TRATAMIENTO | Glucosa | En respuesta a la insulina debe disminuir a un ritmo de 50-75 mg/dL cada hora. | | :--: | :--: | | | Si no muestra respuesta puede haber una **resistencia a la insulina** y será necesario **aumentar al doble el ritmo de infusión.** | | Bicarbonato | Deben disminuir en 4-6 horas | | pH | | ## PRONÓSTICO **MORTALIDAD GLOBAL** - menor al 1% Pero puede ser >5% en sujetos de edad avanzada o con enfermedades graves concomitantes (que la mayoría son las que desencadenan el episodio). Es la **principal causa de muerte en niños y adolescentes con DM tipo 1**. ## CAUSAS DE MUERTE 1. Infarto agudo al miocardio 2. Infecciones 3. Neumonía 4. **Edema Cerebral** (Especialmente en niños) ## COMPLICACIONES AGUDAS CAD ## EDEMA CEREBRAL En los niños el **Edema Cerebral** causa 20-40% de las muertes (relacionada a la **reducción rápida de glucemia** y el *desequilibrio osmótico entre cerebro y plasma*, por excesiva administración de bicarbonato). - El diagnóstico de esta entidad se hace por **TAC**. - Tratamiento: **Manitol** + **Dexametasona** + **Hiperventilación**. Otras: **Dilatación gástrica aguda**, *trombosis vasculares*, **Síndrome de Distrés respiratorio del adulto**, *mucormicosis*. # CAD EN ADULTOS  # CAD EN NIÑOS 
Vista previa
Contenido original (Markdown)
# CETOACIDOSIS DIABÉTICA ## DEFINICIÓN La CAD es definida bioquímicamente por lo siguiente: 1. Glucemia >250 mg / dL 2. Cuerpos Cetónicos positivos en orina o suero 3. Acidosis Metabólica ( pH<7.30 ) 4. Anión GAP Elevado (> 10) 5. Disminución del Bicarbonato ( <18 mEq / L ) ## CLASIFICACIÓN | | LEVE | MODERADA | GRAVE | | :--: | :--: | :--: | :--: | | pH Arterial | 7.25-7.30 | 7-2.24 | <7.0 | | Bicarbonato | 15-18 | 10-15 | <10 | | Cetonas Urinarias | Positiva | Positiva | Positiva | | Cetonas Séricas | 3-4 | 4-8 | >8 | | Osmolalidad | Variable | Variable | Variable | | Anión GAP | >10 | >12 | >12 | | Estado Mental | Alerta | Alerta/Somnoliento | Estupor/Coma | ## FISIOPATOLOGÍA 1. Para que ocurra una CAD es la necesaria la combinación de: a. Un déficit de insulina b. Un aumento de las hormonas contrainsulares, fundamentalmente GLUCAGÓN. Provocando lo siguiente: 2. Aumento de la glucogenólisis y la neoglucogénesis hepáticas, junto con una disminución de la utilización periférica de la glucosa, todo ello conduciendo a la HIPERGLUCEMIA y por ende la DIURESIS OSMÓTICA. 3. Activación del proceso de cetogénesis y el desarrollo de la acidosis metabólica. 4. El déficit de insulina e incremento de catecolaminas estimulan la lipólisis y como consecuencia aumenta la producción de glicerol y de ácidos grasos. 5. Los ácidos grasos libres llegan al hígado y son transformados en cuerpos cetónicos, acción facilitada por el glucagón. a. La presencia de glucagón no es imprescindible para el desarrollo de una cetoacidosis (Como en los pancreatectomizados), pero sí retrasan su aparición. # DESENCADENAN TES Diabetes Mellitus Tipo 1: es la primera manifestación de estos pacientes en un 30% de los casos. ## Diabetes Mellitus Tipo 2: - Abandono del tratamiento con insulina - Transgresiones dietéticas - Infecciones (30-40% de los casos) - Traumatismo - Cirugía - Gestación - Endocrinopatías (Síndrome de Cushing o Enfermedad de Graves) ## CLÍNICA - Náusea y vómitos - Dolor abdominal - Sintomatología cardinal diabética Si no es tratada precozmente: Obnubilación y coma ## EXPLORACIÓN FÍSICA - Taquipnea - RESPIRACIÓN DE KUSSMAUL - Signos de Deshidratación (sequedad de mucosas, hipotensión, disminución de presión ocular) - Temperatura corporal baja (fiebre indicaría infección).  Respiración acidótica o de Kussmaul ## LABORATORIO - Hiperglucemia (>250) - Acidosis Metabólica (ph <7.30, HCO3 <18) - Anión GAP elevado por aumento en plasma de cuerpos cetónicos, acetoacetato y b-hidroxibutirato Inicialmente el Potasio es normal o alto, pero al iniciar el tratamiento y la corrección de la acidosis, se muestra un déficit de Potasio. Tamibén existe reducción de Fósforo y Magnesio. EL sodio tiende a disminuir, si la hiperglucemia es importante, produce una reducción de la Natremia por desplazamiento del agua intracelular hacia el plasma Amilasa y Lipasa elevadas sin que exista pancreatitis, por lo que, ante duda diagnóstica deberá hacer estudio de imagine. También Se elevan las transaminasas y la CPK. Leucocitosis intensa con desviación izquierda por la hipercortisolemia y aumento de las catecolaminas (no indica infección, a menos que haya >25,000 leucocitos). # TRATAMIENTO El lugar más apropiado para tratar una CAD es una UCI, ya que requiere de monitorización constante e identificación del factor desencadenante para ser tratado. ## HIDRATACIÓN La administración de líquidos por vía intravenosa es necesaria. Inicialmente se utilizan Soluciones Salinas Isotónicas a un ritmo de infusión variable, según el grado de deshidratación. El déficit de líquidos suele ser de 3 - 6 Litros. Cuando la glucemia disminuye por debajo de 200 mg / dl puede administrarse solución glucosada al 5%. Así se podrá seguir administrando insulina hasta controlar la cetosis, al tiempo que se protege de hipoglucemia y un descenso demasiado rápido que pueda provocar edema cerebral (complicación en mayores de 20 años). ## INSULINOTERAPIA Es absolutamente necesaria para la resolución del CAD. - Se utiliza insulina rápida o regular. Suspender al desaparecer la Acidosis pero mantenerla IV + SC por 2 horas para conseguir niveles adecuados Debe administrarse IV en perfusión continua (asegura aportes constantes y fáciles de regular), no debe ser vía subcutánea, salvo en casos leves y no complicados. Se debe continuar hasta corregir el cuadro de CAD (pH normalizado) y mantenerla al menos 2 horas tras iniciar insulina subcutánea. (para segurar que la SC ya presente niveles adecuados en plasma). El ritmo recomendado de perfusión es de - 0.14 UI / kg / hora si no se administra bolo inicial - 0.1 UI / kg / hora si se administra bolo inicial de 0.1 UI / kg Se espera que la glucosa disminuya a un ritmo de 50-100 mg/dl/hora (máximo) ## POTASIO Inicialmente el potasio plasmático estará elevado como consecuencia de la acidosis, pese a que existe un déficit de potasio corporal total. - K>5.5-6 mEq / L \rightarrow no es necesaria la adminsitración del ión hasta 3-4 horas después de comenzar el tratamiento con fluidoterapia con insulina IV - K en cifras normales - iniciar perfusión IV rápidamente, pues las concentraciones plasmáticas descienden rápidamente tras el tratamiento y pueden producirse arritmias cardiacas - K<3.3 mEq/ - Obligan a suspender perfusión de insulina hasta que se repongan sus niveles. # FÓSFORO Es frecuente la depleción del fósforo en la CAD aunque presenta escasa repercusión clínica y no hay beneficio de la suplementación protocolizada. Indicaciones de suplementación: - Hipofosfatemia grave ( <1 mEq / L ) - Disfunción cardaica - Depresión respiratoria - Anemia Hemolítica ## BICARBONATO No está indicado el tratamiento sistemático con bicarbonato. Solo se utiliza en CASOS DE ACIDOSIS GRAVE: - pH<6.9 - Bicarbonato <5 - Hiperkalemia grave con riesgo vital - Depresión respiratoria - Falla cardiaca El uso del bicarbonato tiene el incoveniente de reducir la cesión de oxígeno a los tejidos por desplazamiento de la curva de disociación de la oxihemoglobina secundario a la alcalinización e incrementar la acidosis intracerebral por aumento de Co2 secundario al cese de la hiperventilación. ## OBJETIVOS METABÓLICOS Reducción de Cetonemia 0.5 mmol/l por hora Aumento del Bicarbonato 3 mmol / L por hora Reducción de la Glucosa Capilar 50 mg / dL por hora Mantener Potasio Sérico entre 4.3 y 5 mmol / L # SEGUIMIENTO Se realiza mediante las determinaciones seriadas de Glucemia, pH , Bicarbonato, anión gap, iones y de ser posible el Beta-Hidroxibutirato sérico. La determinación seriada de cuerpos cetónicos en orina NO ES ÚTIL, ya que tarda horas o incluso días en desaparecer a pesar de la corrección de la acidosis. ## RESPUESTA AL TRATAMIENTO | Glucosa | En respuesta a la insulina debe disminuir a un ritmo de 50-75 mg / dL cada hora. | | :--: | :--: | | | Si no muestra respuesta puede haber una resitencia a a la insulina y será necesario aumentar al doble el ritmo de infusión. | | Bicarbonato | Deben disminuir en 4 -6 horas | | pH | | ## PRONÓSTICO ## MORTALIDAD GLOBAL - menor al 1% Pero puede ser >5 % en sujetos de edad avanzada o con enfermedades graves concomitantes (que la mayoría son las que desencadenan el episodio) Es la prinicpal causa de muerte en niños y adolescentes con DM tipo 1. ## CAUSAS DE MUERTE 1. Infarto agudo al miocardio 2. Infecciones 3. Neumonía 4. Edema Cerebral (Especialmente en niños) ## COMPLICACIONES AGUDAS CAD ## EDEMA CEREBRAL En los niños el Edema Cerebral causa 20-40% de las muertes (relacionada a la reducción rápida de glucemia y el desequilibrio osmótico entre cerebro y plasma, por excesiva administración de bicarbonato). - El diagnóstico de esta entidad se hace por TAC - Tratamiento: Manitol + Dexametasona + Hiperventilación Otras: Dilatación gástrica aguda, trombosis vasculares, Síndrome de Distrés respiratorio del adulto, mucromicosis. # CAD EN ADULTOS  # CAD EN NIÑOS 
Vista previa
Cancelar
Guardar cambios