PDF Processor
Inicio
Editar documento
Editar documento: Quemaduras
Título
Contenido mejorado
Contenido original
Contenido mejorado por IA (Markdown)
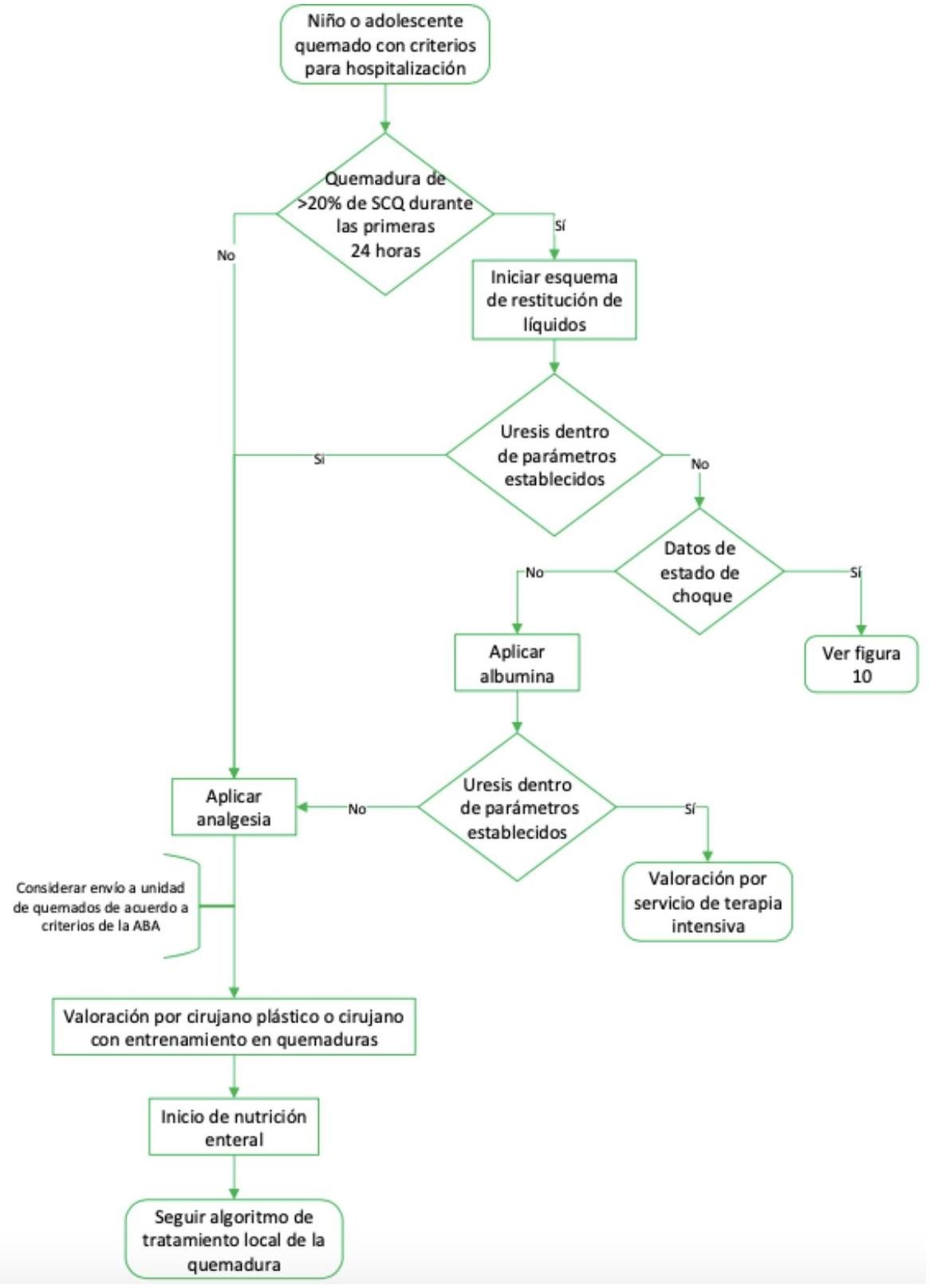
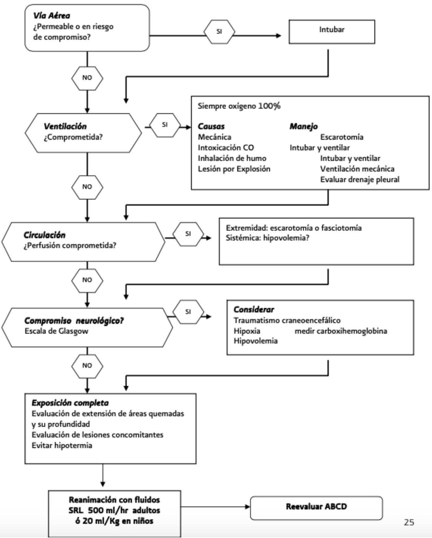
# QUEMADURAS DEFINICIÓN Las quemaduras son lesiones producidas por acción de diversos agentes físicos (llamas, líquidos, objetos calientes, radiación, corriente eléctrica, frío), químicos (cáusticos) y biológicos, que provocan alteraciones que van desde un simple eritema hasta la destrucción total de las estructuras dérmicas y subdérmicas. Son lesiones muy dolorosas que requieren **manejo inmediato del dolor** y pueden dejar secuelas físicas, funcionales y psicológicas. ## GRAN QUEMADO: | Cualquier paciente | >20 % SCQ | | :-- | :-- | | Pediátricos menores de 2 años | >10 % SCQ (otras fuentes >15 %) | | Adultos mayores de 65 años | >10 % SCQ | | Índice de Gravedad (Del Dr. Mariano Garcés) | >70 puntos | | Quemaduras Especiales | | | - Vías Respiratorias | | | - Inhalación de Humo | | | - Eléctricas por Alta Tensión | | | - Con patologías graves asociadas | | ## EPIDEMIOLOGÍA - Las quemaduras constituyen una causa importante de morbilidad y mortalidad. - El 90% de las quemaduras se pueden prevenir. - Los principios básicos de reanimación inicial minimizan la morbi-mortalidad de las lesiones causadas. - La mayoría de las quemaduras se producen por escaldadura (líquidos calientes) y fuego. - Las quemaduras eléctricas son menos comunes y pueden presentar complicaciones específicas: - Rabdomiólisis - Arritmias cardíacas ## FACTORES DE RIESGO - Nivel socioeconómico bajo. Hombres: Quemaduras eléctricas. - Familias numerosas. Mujeres: Fuego. - Medio rural. Menores de 5 años: Escaldadura. - Época invernal. CAUSAS DE MUERTE AL INGRESO 1. Choque hipovolémico 2. Compromiso agudo respiratorio (por inhalación de humo de los productos incompletos de la combustión asociados a Monóxido de Carbono). ## CAUSA DE MUERTE EN HOSPITALIZACIÓN Infecciones de las heridas. # EVALUACIÓN INICIAL Se debe determinar de manera inicial la **extensión**, **profundidad** y **gravedad** de la quemadura. ## EXTENSIÓN ## REGLA DE LOS 9 DE WALLACE Es confiable para los adultos y puede ser realizada más rápidamente que la Escala de Lund-Browder, aunque la regla de los 9 a menudo sobreestima el tamaño de la quemadura. La configuración del cuerpo de un adulto está dividida en regiones anatómicas que representan el 9 % o un múltiplo de 9. - La palma de la mano (incluyendo los dedos) representa el 1% de la SC.  # ESCALA DE LUND-BROWDER Permite evaluar con mayor exactitud el área afectada en los niños. La cabeza del lactante o niño pequeño representa una porción **MAYOR QUE LA DEL ADULTO**. (el doble) Las extremidades inferiores representan una porción menor que la del adulto.  | Área | \begin{gathered} \text { RN a } 1 \text { año } \\ % \text { sCTQ } \end{gathered} | \begin{gathered} 1-4 \text { años } \\ % \text { sCTQ } \end{gathered} | \begin{gathered} 5-9 \text { años } \\ % \text { sCTQ } \end{gathered} | \begin{gathered} 10-14 \text { años } \\ % \text { sCTQ } \end{gathered} | \begin{gathered} 15 \text { años } \\ % \text { sCTQ } \end{gathered} | | :--: | :--: | :--: | :--: | :--: | :--: | | Cabeza | 19 | 17 | 13 | 11 | 9 | | Cuello | 2 | 2 | 2 | 2 | 2 | | Tórax anterior | 13 | 13 | 13 | 13 | 13 | | Tórax posterior | 13 | 13 | 13 | 13 | 13 | | Nalga der. | 2.5 | 2.5 | 2.5 | 2.5 | 2.5 | | Nalga izq. | 2.5 | 2.5 | 2.5 | 2.5 | 2.5 | | Genitales | 1 | 1 | 1 | 1 | 1 | | Parte superior del brazo der | 4 | 4 | 4 | 4 | 4 | | Parte superior del brazo izq. | 4 | 4 | 4 | 4 | 4 | | Antebrazo der | 3 | 3 | 3 | 3 | 3 | | Antebrazo izq. | 3 | 3 | 3 | 3 | 3 | | Mano der | 2.5 | 2.5 | 2.5 | 2.5 | 2.5 | | Mano izq. | 2.5 | 2.5 | 2.5 | 2.5 | 2.5 | | Muslo der | 5.5 | 6.5 | 8 | 8.5 | 9 | | Muslo izq. | 5.5 | 6.5 | 8 | 8.5 | 9 | | Pierna der | 5 | 5 | 5.5 | 6 | 6.5 | | Pierna izq. | 5 | 5 | 5.5 | 6 | 6.5 | | Pie der | 3.5 | 3.5 | 3.5 | 3.5 | 3.5 | | Pie izq. | 3.5 | 3.5 | 3.5 | 3.5 | 3.5 | Resumen: - Niños pequeños tienen la cabeza **más grande** en proporción. - Niños pequeños tienen las piernas **más pequeñas** en proporción.  # PROFUNDIDAD ## PROFUNDIDAD DE LA QUEMADURA ## PROFUNDIDAD Es relevante para evaluar la gravedad de la quemadura y establecer el plan de manejo de las lesiones y para predecir los resultados funcionales y cosméticos. Existen diferentes clasificaciones propuestas para la designación de la profundidad de las quemaduras, ninguna claramente superior a otra. ## EVALUACIÓN CLÍNICA Es altamente confiable para quemaduras muy profundas o muy superficiales, pero es menos precisa en quemaduras intermedias, siendo el error más frecuente la sobrestimación de la profundidad. ## QUEMADURAS DE 1er GRADO - Eritema - Dolor - Ausencia de Ampollas - Vesículas ## RECUPERACIÓN: 3 - 6 días No ponen en peligro la vida y generalmente no requieren reposición intravenosa de líquidos porque la dermis permanece intacta. Son ejemplo las quemaduras de sol. Normalmente este tipo de quemaduras no se incluyen en la valoración del tamaño de la quemadura (ATLS). ## QUEMADURAS DE 2o GRADO SUPERFICIAL - Presencia de Ampollas - Piel húmeda y roja - Blanquea con la presión ## QUEMADURAS DE 2o GRADO PROFUNDAS - Presencia de Ampollas - Color variable (manchas blancas o rojas) - **NO BLANQUEAN CON LA PRESIÓN** ## QUEMADURAS DE 3er GRADO - Lesiones **blancas serosas**, con aspecto **gris** y **NEGRO CARBONIZADO** - Seca y sin elasticidad - **No blanquea a la presión** # GRADOS DE PROFUNDIDAD QUEMADURAS | PROFUNDIDAD | CAUSA | APARIENCIA | SENSACIÓN | CURACIÓN | | :--: | :--: | :--: | :--: | :--: | | 1^{\circ} Grado | - Rayos UV - Flamazo | Piel seca y roja. Blanquea a la presión | Dolorosa | 3-6 días. No deja cicatriz | | 2^{\circ} Grado SUPERFICIAL | - Escaldadura - Flamazo | **AMPOLLAS**. Piel húmeda y roja. Blanquea a la presión | Dolor secundario a la exposición al calor o al aire. Se percibe solo a la presión | 7-20 días. Alteraciones de pigmentación | | 2^{\circ} Grado PROFUNDA | - Escaldadura - Flama - Aceites - Grasas | **AMPOLLAS**. Piel húmeda o seca. Color variable (manchas blancas o rojas). **NO BLANQUEA A LA PRESIÓN** | Se percibe solo a la presión | >21 días. Riesgo de cicatriz hipertrófica | | 3^{\circ} Grado | - Escaldadura (Inmersión) - Flama - Vapor - Petróleo - Químicos - Eléctricos | Lesiones **blancas serosas**, de aspecto **gris** y **negro carbonizado**. Seca y sin elasticidad. | Dolor solo a la palpación profunda | **Nunca se cura si es >2 %**. Requiere injerto |  QUEMADURA DE 2o GRADO QUEMADURA DE 3er GRADO. EN LA IMAGEN SE OBSERVA LA APARIENCIA CLÍNICA DE UNA QUEMADURA DE 3er GRADO EN LA ESPALDA Debe ser realizada por un equipo multidisciplinario que incluya un especialista en medicina intensiva. **AISLAMIENTO ESTRICTO**: es recomendado para el gran quemado ya que disminuye las infecciones cruzadas y bacterianas. # 1ra elección: ABC ## VÍA AÉREA Dado que las quemaduras pueden producir edema masivo, la vía aérea superior tiene riesgo de obstruirse. Los signos de obstrucción inicial pueden ser sutiles hasta que el paciente entre en crisis. ## RIESGO DE OBSTRUCCIÓN DE VÍA AÉREA: - Aumento del tamaño y profundidad de la quemadura. - Quemaduras en la cabeza y cara (causan edema generalizado). - Daño por inhalación (quemaduras en la boca). - Niños (vía aérea pequeña). ## IDENTIFICAR LESIONES POR INHALACIÓN A pesar de que la laringe protege la vía aérea subglótica de la lesión térmica directa, la vía aérea es muy susceptible a la obstrucción como consecuencia de la exposición al calor. Es una indicación de traslado a Centro de Quemados. Sospechar en las siguientes: - Quemaduras faciales o de cuello. - Quemaduras de cejas y vibrisas nasales. - Depósitos carbonáceos y cambios inflamatorios en orofaringe. - Esputo carbonáceo. - Ronquera. - Confusión mental. - Encierro en un ambiente en llamas. - Niveles de **CARBOXIHEMOGLOBINA >10 %** en paciente víctima de incendio. - Estridor (*presentación tardía pero que indica intubación*). Cualquiera de estos hallazgos sugiere lesión por inhalación y **NECESIDAD DE INTUBAR**. # DETENER EL PROCESO DE QUEMADURA - Se debe quitar **TODA la ropa** del paciente, sin embargo, no se debe arrancar la ropa que esté adherida. - Las telas sintéticas pueden encenderse y quemarse rápidamente a temperaturas altas para derretirse formando un residuo caliente que continúa quemando al paciente. - Cualquier ropa quemada por productos químicos deberá ser removida con cuidado. - Lavar las áreas superficiales quemadas con cantidades **ABUNDANTES DE AGUA**. - Para prevenir la Hipotermia, se debe cubrir con cobertores limpios y secos. - Si es de 1^{\circ} grado solo requiere lubricación de piel; si es de 2^{\circ} grado menor al 10 % se cubre con Sulfadiazina de Plata; si es >10 % o 3^{\circ} Grado se refiere para manejo. ## CUBRIR LA HERIDA CON BIOBRANE Todos los pacientes con >20 % de SC quemada requieren reanimación con volumen. ## ESTABLECER VÍA DE ACCESO INTRAVENOSO DE GRUESO CALIBRE, CALIBRE >16G - Si el grado de quemadura impide colocar catéter por la piel que no esté quemada, se debe colocar en una vena accesible aunque sea por piel quemada. - Preferentemente en venas de miembros superiores por la alta frecuencia de flebitis y flebitis séptica en las venas safenas. ## 1ra elección: SOLUCIÓN CRISTALOIDE ISOTÓNICA (RINGER LACTATO) Se inicia con una infusión de estos líquidos y más adelante se ajusta volumen y velocidad. # REVISIÓN PRIMARIA ## VÍA AÉREA Por los antecedentes de haber estado confinado en ambiente de incendio y la presencia de signos tempranos de lesión de vía aérea al ingreso, requiere evaluación de la vía aérea, en este caso para manejo definitivo. Al igual que en la valoración inmediata, los signos clínicos de lesión por inhalación pueden ser sutiles en las primeras 24 horas. Si la intubación es indicada y no se puede realizar debido al edema de la vía aérea, se procede a realizar un procedimiento quirúrgico para establecer una vía aérea. ## VENTILACIÓN La lesión térmica directa de las vías inferiores es muy rara y ocurre luego de exposición al vapor caliente o a la inhalación de gases inflamables. La ventilación se afecta en 3 áreas: hipoxia, envenenamiento por monóxido de carbono y daño por inhalación de humo. Siempre hay que suponer la exposición a monóxido de carbono en pacientes quemados en áreas cerradas. ## 1ra elección: MEDICIÓN DE CARBOXIHEMOGLOBINA (COHb) | Niveles <20% | No suelen presentar síntomas | | :--: | :--: | | Niveles 20 - 30% | Dolor de cabeza y náusea | | Niveles 40 - 60% | Coma | | Niveles >60 % | Muerte | El color rojo-cereza de la piel es un hallazgo raro y puede ser que únicamente se vea en pacientes moribundos a causa de la alta afinidad del CO para la hemoglobina (240 veces más que el oxígeno). ## RADIOGRAFÍA DE TÓRAX Y GASES ARTERIALES - Se deben obtener inicialmente como una base para evaluar el estado pulmonar del paciente. - Los resultados pueden presentarse normales y presentar deterioro posterior. # CIRCULACIÓN La evaluación del volumen de sangre circulante es difícil en pacientes con quemaduras severas. Además, pueden tener otras lesiones que contribuyan al choque hipovolémico. ## COLOCACIÓN DE SONDA VESICAL La medición de la TA resulta difícil de obtener en quemaduras severas y puede no ser fiable, pero, en ausencia de diuresis osmótica, **EL GASTO URINARIO ES UN PARÁMETRO PARA MEDIR EL VOL. CIRCULANTE**. ## REANIMACIÓN CON LÍQUIDOS La tasa de administración inicial de líquidos en el paciente con quemaduras de 2o y 3o grado está basada en la siguiente fórmula: ## FÓRMULA DE PARKLAND ## 2 - 4 ml de Ringer Lactato / Kg de Peso / % de Superficie Corporal Quemada El volumen total calculado se administra en las primeras 24 horas, distribuido de la siguiente manera: 1. Primeras 8 horas: **50 %** del volumen Calculado 2. 16 horas restantes: **50 %** del volumen calculado  EJEMPLO: Paciente de 65 Kg con totalidad de ambas piernas quemadas (36%).  La fórmula solo provee una tasa inicial meta. Luego de iniciar esta tasa meta, la cantidad de líquidos debe ser ajustada para producir 0.5 ml / kg / h en adultos y 1 ml / kg / h en niños con peso <30 Kg. Si el volumen urinario está por arriba de 0.5 ml / kg / h, debe ser disminuido el volumen de líquidos administrado. # PACIENTES < 10 KG En pacientes muy pequeños, es necesario **AGREGAR GLUCOSA** a los líquidos intravenosos, esto con el fin de prevenir la **HIPOGLUCEMIA**. ## FÓRMULA DE GALVESTON A pesar de que la fórmula de Parkland se puede usar para reposición en pediátricos, se recomienda GALVESTON por su practicidad en el manejo rápido del paciente, evitando la sobrecarga de líquidos o la falta de estos. ## 1^{\circ} día = 2,000 ml / m^2 de SCT + 5,000 ml / m^2 SCQ (LA MITAD EN LAS PRIMERAS 8 HORAS Y LA OTRA EN LAS SIGUIENTES 16) ## 2^{\circ} día = 1,500 ml / m^2 de SCT + 3,750 ml / m^2 SCQ (TOTAL EN 24 HORAS) ## QUEMADURAS QUÍMICAS Las lesiones químicas pueden ser causadas por exposición a ácidos, álcalis o derivados del petróleo. Las **QUEMADURAS POR ÁLCALI** son generalmente **más graves** que las quemaduras por ácidos, esto es debido a que los álcalis penetran más profundamente. ## MANEJO Las quemaduras químicas están influenciadas por la duración del contacto, la concentración de la sustancia química y la cantidad del agente. - **REMOVER LA SUSTANCIA QUÍMICA RAPIDAMENTE** y dar atención inmediata a la herida. - Lavar a chorro de agua durante 30 min. - Si presenta polvo seco en la piel, debe ser eliminado con un cepillo suave o sacudido antes de irrigar con agua. - Si la sustancia es líquida, se debe eliminar con gran cantidad de agua, de ser posible con ducha o manguera durante al menos 20-30 minutos. - Si es una quemadura por álcali requiere una irrigación más prolongada. - El uso de agentes neutralizantes no muestra ventajas respecto al lavado con agua. ÁCIDO: NECROSIS COAGULATIVA ÁLCALIS: DESHIDRATACIÓN CELULAR Y SAPONIFICACIÓN DE GRASA SUBCUTÁNEA  ■ FIGURA 9-7 Quemaduras Químicas. Eliminar inmediatamente el producto químico con grandes cantidades de agua, por lo menos por 20 a 30 minutos. # QUEMADURAS ELÉCTRICAS Las quemaduras eléctricas se producen por una fuente de energía eléctrica que hace contacto con el cuerpo del paciente; sirviendo como volumen conductor de energía y el calor generado causa una lesión térmica en los tejidos. Las diversas tasas de dispersión térmica entre tejidos superficiales y profundos pueden hacer que exista una aparente piel normal y necrosis muscular profunda. Las extremidades, en especial los dedos, son las zonas más vulnerables de sufrir estas quemaduras. ## MANEJO La quemadura eléctrica suele requerir **FASCIOTOMÍA** y debe ser trasladado tempranamente a un Centro de Trauma y Quemados para su tratamiento. El manejo inmediato incluye lo siguiente: 1. Vigilancia de vía aérea y ventilación. 2. Establecer vías venosas en la extremidad no afectada. 3. Monitorización con ECG. 4. Colocación de catéter urinario. 5. **SE DEBE FORZAR DIURESIS CON BICARBONATO O MANITOL**. ## ARRITMIAS La electricidad puede producir arritmias cardiacas que requieren compresiones torácicas. Si no hay presencia de arritmias dentro de las primeras horas, el monitoreo prolongado NO es necesario. ## RABDOMIÓLISIS Como la electricidad causa contracción forzada de los músculos, se debe examinar en busca de daño esquelético o muscular asociados e incluso lesión espinal. La rabdomiólisis provoca la liberación de mioglobina, pudiendo causar **FALLA RENAL AGUDA**. No se debe esperar a resultados de laboratorio para iniciar tratamiento de Mioglobinuria. - Una orina oscura hace suponer que hay hemocromógenos en orina. Se debe incrementar la administración de líquidos para mantener gasto urinario de 100 ml / h en adultos o 2 ml / kg / h en niños <30 Kg. # REFERENCIA Criterios de Referencia a Centro de Quemados por la Sociedad Americana de Quemados: - Pediátricos menores de 2 años con quemaduras >10 % SC. - Adulto mayor con quemaduras >10 % SC. - Quemaduras de 2o grado de más del 20% de SC en cualquier edad. - Quemaduras de 3er GRADO EN CUALQUIER GRUPO DE EDAD >10% SC. - Quemaduras en cara, manos, pies, genitales, perineo o articulaciones mayores. - Quemaduras ELÉCTRICAS (incluye lesiones por rayos). - Quemaduras QUÍMICAS. - Lesión por INHALACIÓN. - Lesiones por quemaduras en pacientes con trastornos médicos preexistentes que podrían complicar el manejo. - Cualquier paciente con quemaduras y traumatismos concomitantes (como fracturas) en los cuales la lesión por quemaduras presenta el mayor riesgo de morbimortalidad. - Niños quemados que estén en hospitales donde no tengan personal capacitado para atención de niños. - Lesiones por quemaduras en pacientes que requieren intervención social, emocional o rehabilitación. - Lesiones que no han sanado en más de 14 días o presencia tardía de dolor, fiebre o exudados. - Quemadura en manos, área genital o comisuras. # ANEXOS ## VALORACIÓN INICIAL DEL NIÑO QUEMADO  # TRATAMIENTO LOCAL QUEMADURAS EN NIÑOS  # TRATAMIENTO QUEMADURAS DE ESPESOR TOTAL EN NIÑOS  # MANEJO ABCD DEL PACIENTE QUEMADO 
Vista previa
Contenido original (Markdown)
# QUEMABURAS DEFINICIÓN Las quemaduras son lesiones producidas por acción de diversos agentes físicos (llamas, líquidos, objetos calientes, radiación, corriente eléctrica, frío) químicos (cáusticos) y biológicos, que provocan alteraciones que van desde un simple eritema hasta la destrucción total de las estructuras dérmicas y subdérmicas. Son lesiones muy dolorosas que requieren manejo inmediato de dolor y pueden dejar secuelas físicas, funcionales y psicológicas. ## GRAN QUEMADO: | Cualquier paciente | >20 % SCQ | | :-- | :-- | | Pediátricos menores de 2 años | >10 % SCQ (otras fuentes >15 %) | | Adultos mayores de 65 años | >10 % SCQ | | Índice de Gravedad (Del Dr. Mariano Garcés) | >70 puntos | | Quemaduras Especiales | | | - Vías Respiratorias | | | - Inhalación de Humo | | | - Eléctricas por Alta Tensión | | | - Con patologías graves asociadas | | ## EPISEAMOLOGÍA - Las quemaduras constituyen una causa importante de morbilidad y mortalidad - El 90% de las quemaduras se pueden prevenir - Los principios básicos de reanimación inicial minimizan la morbi-mortaldiad de las lesiones ausadas. - La mayoría de las quemaduras se producen por escaldadura (líquidos calientes) y fuego - Las quemaduras eléctricas son menos comúnes y pueden presentar complicaciones específicas: - Rabdomiólisis - Arritmias cardiacas ## FACTORES DE RIESGO - Nivel socieconómico bajo Hombres: Quemaduras eléctircas - Familias numerosas Mujeres: Fuego - Medio rural Menores de 5 años: Escaldadura - Época invernal CAUSAS DE MUERTE ALINGRESO 1. Choque hipovolémico 2. Compromiso agudo respiratorio (por inhalación de humo de los productos incompletos de la combustión asociados a Monóxido de Carbono) ## CAUSA DE MUERTE EN HOSPITALIZACIÓN Infecciones de las heridas # EVALUACIÓN INICTAL Se debe determinar de manera inicial la extensión, profundida y gravedad de la quemadura. ## EXTENSIÓN ## REGLA DE LOS 9 DE WALLACE Es confiable para los adultos y puede ser realizada más rápidamente que la Escala de Lund-Bowder, aunque la regla de los 9 a menudo sobreestima el tamaño de la quemadura. La configuración del cuerpo de un adulto está dividia en regiones anatómicas que representa el 9 % o un múltiplo de 9 . - La palma de la mano (incluyeno los dedos) representa el 1% de la SC.  # ESCALA DE LUND BOWDER Permite evaluar con mayor exactitud el área afectada en los niños. La cabeza del lactante o niño pequeño representa una porción MAYOR QUE LA DEL ADULTO. (el doble) Las extremidades inferiores representa una porción menor que la del adulto.  | Área | \begin{gathered} \text { RN a } 1 \text { año } \\ % \text { sCTQ } \end{gathered} | \begin{gathered} 1-4 \text { años } \\ % \text { sCTQ } \end{gathered} | \begin{gathered} 5-9 \text { años } \\ % \text { sCTQ } \end{gathered} | \begin{gathered} 10-14 \text { años } \\ % \text { sCTQ } \end{gathered} | \begin{gathered} 15 \text { años } \\ % \text { sCTQ } \end{gathered} | | :--: | :--: | :--: | :--: | :--: | :--: | | Cabeza | 19 | 17 | 13 | 11 | 9 | | Cuello | 2 | 2 | 2 | 2 | 2 | | Tórax anterior | 13 | 13 | 13 | 13 | 13 | | Tórax posterior | 13 | 13 | 13 | 13 | 13 | | Nalga der. | 2.5 | 2.5 | 2.5 | 2.5 | 2.5 | | Nalga izq. | 2.5 | 2.5 | 2.5 | 2.5 | 2.5 | | Genitales | 1 | 1 | 1 | 1 | 1 | | Parte superior del brazo der | 4 | 4 | 4 | 4 | 4 | | Parte superior del brazo izq. | 4 | 4 | 4 | 4 | 4 | | Antebrazo der | 3 | 3 | 3 | 3 | 3 | | Antebrazo izq. | 3 | 3 | 3 | 3 | 3 | | Mano der | 2.5 | 2.5 | 2.5 | 2.5 | 2.5 | | Mano izq. | 2.5 | 2.5 | 2.5 | 2.5 | 2.5 | | Muslo der | 5.5 | 6.5 | 8 | 8.5 | 9 | | Muslo izq. | 5.5 | 6.5 | 8 | 8.5 | 9 | | Pierna der | 5 | 5 | 5.5 | 6 | 6.5 | | Pierna izq. | 5 | 5 | 5.5 | 6 | 6.5 | | Pie der | 3.5 | 3.5 | 3.5 | 3.5 | 3.5 | | Pie izq. | 3.5 | 3.5 | 3.5 | 3.5 | 3.5 | Resumen: - Cabeza: 19% - Troncos: 13 % c/u - Brazos 4% - Antebrazos: 3% - Manos: 2.5% - Nalgas: 2.5 % c/u - Muslo 5.5% - Pierna: 5% - Pie: 3.5%  # PRECULAR PLÁSTICA ## PRECULAR PLÁSTICA ## PRECULAR Es relevante para evaluar la gravedad de la quemadura y establecer el plan de manejo de las lesiones y para predecir los resultados funcionales y cosméticos. Existen diferentes clasificaciones propuestas para la designación de la profundidad de las quemaduras, ninguna claramente superior a otra. ## EVALUACIÓN CLÍNICA Es altamente confiable para quemaduras muy profundas o muy superficiales, pero es menos precisa en quemaduras intermedias, siendo el error más frecuente la sobrestimación de la profundidad. ## QUEAMADURAS DE 10 GRADO - Eritema - Dolor - Ausencia de Ampollas - Vesículas ## RECUPERACIÓN: 3 - 6 días No ponen en peligro la vida y generalmente no requieren reposición intravenosa de líquidos porque la dermis permanece intacta. Son ejemplo las quemaduras de sol. Normalmente este tipo de quemaduras no se incluyen en la valoración del tamaño de la quemadura (ATLS) ## QUEAMADURAS DE 20 GRADO SUPERFICIAL - Presencia de Ampollas - Piel húmeda y roja - Blanquea con la presión ## QUEAMADURAS DE 20 GRADO PRECULARAS - Presencia de Ampollas - Color variable (manchas blancas o rojas) - NO BLANQUEAN CON LA PRESIÓN ## QUEAMADURAS DE 30 GRADO - Lesiones blancas serosas, con aspecto gris y NEGRO CARBONIZADO - Seca y sin elasticidad - No blanquea a la presión # GRADOS DE PROFUNDIDAD QUEMADURAS | PROFUNDIDAD | CAUSA | APRIENCIA | SENSACIÓN | CURACIÓN | | :--: | :--: | :--: | :--: | :--: | | 1^{\circ} Grado | - Rayos UV - Flamazo | Piel seca y roja Blanquea a la presión | Dolorosa | 3-6 días No deja cicatriz | | 2^{\circ} Grado SUPERFICIAL | - Escaldadura - Flamazo | AMPOLLAS Piel húmeda y roja Blanquea a la presión | Dolor secundario a la exposición al calor o al aire. Se percibe solo a la presión | 7-20 días Alteraciones de pigmentación | | 2^{\circ} Grado PROFUNDA | - Escaldadura - Flama - Aceites - Grasas | AMPOLLAS Piel húmeda o seca Color variable (manchas blancas o rojas) NO BLANQUEA A LA PRESIÓN | Se percibe solo a la presión | >21 días Riesgo de cicatriz hipertrófica | | 3^{\circ} Grado | - Escaldadura (Inmersión) - Flama - Vapor - Petróleo - Químicos - Eléctricos | Lesiones blancas serosas, de aspecto gris y negro carbonizado. Seca y sin elasticidad. | Dolor solo a la palpación profunda | Nunca se cura si es >2 % Requiere injerto |  QUEMADURA DE 20 GRADO QUEMADURA DE 30 GRADO. EN LA IMAGEN SE OBSERVA LA APRIENCIA CLÍNCIA DE UNA QUEMADURA DE 30 GRADO EN LA ESPALDA Debe ser realizada por un equipo multidisciplinario que incluya un especialista en medicina intensiva. AISLAMIENTO ESTRICTO: es recomendado para el gran quemado ya que disminuye las infecciones cruzas y bacterianas. # 1ra elección: ABC ## VÍA AÉREA Dado que las quemaduras pueden producir edema masivo, la vía aérea superior tiene riesgo de obstruirse. Los signo de obstrucción inicial pueden ser sutiles hasta que el paciente entre en crisis. ## RIESGO DE OBSTRUCCIÓN DE VÍA AÉREA: - Aumento del tamaño y profundidad de la quemadura - Quemaduras en la cabeza y cara (causan edema generalizado) - Daño por inhalación (quemaduras en la boca) - Niños (vía aérea pequeña) ## IDENTIFICAR LESIONES POR INHALACIÓN A pesar de que la laringe protege la vía aérea subglótica de la lesión térmica directa, la vía aérea es muy susceptible a la obstrucción como consecuencia de la exposición al calor. Es una indicación de traslado a Centro de Quemados Sospechar en las siguientes: - Quemaduras faciales o de cuello - Quemaduras de cejas y vibrisas nasales - Depósitos carbonáceos y cambios inflamatoiros en orofaringe - Esputo carbonáceo - Ronquera - Confusión mental - Encierro en un ambiente en llamas - Niveles de CARBOXIHEMOGLOBINA >10 % en paciente víctima de incendio - Estridor (presentación tardía pero que indica intubación) Cualquiera de estos hallazgos sugiere lesión por inhalación y NECESIDAD DE INTUBAR. # DETERNER EL PROCESO DE QUEMADURA - Se debe quitar TODA la ropa del paciente, sin emabrgo, no se debe arrancar la ropa que esté adherida. - Las telas sintéticas pueden encenderse y quemarse rápidamente a temperaturas altas para derretirse formando un residuo caliente que continúa quemando al paciente. - Cualquier ropa quemada por productos químicos deberá ser removida con cuidado. - Lavar las áreas superficiales quemadas con cantidades ABUDANTES DE AGUA. - Para prevenir la Hipotermia, se debe cubrir con cobertores limpios y secos. - Si es de 1^{\circ} grado solo requiere lubricación de piel, si es de 2^{\circ} grado menor al 10 % se cubre con Sulfadiazina de Plata, si es >10 % o 3^{\circ} Grado se refiere para manejo. ## CUBRIR LA HERIDA CON BIOBRANE Todos los pacientes con >20 % de SC quemada requieren reanimación con volumen. ## ESTABLECER VÍA DE ACCESOS INTRAVENOSO DE GRUESO LIBRE, CALIBRE >16G - Si el grado de quemadura umpide colocar catéter por la piel que no esté quemada, se debe colocar en una vena accesible aunque sea por piel quemada. - Preferentemente en venas de miembros superiores por la alta frecuencia de flebitis y flebitis sèpitca en las venas safenas. ## 1ra elección: SOLUCIÓN CRISTALOIDE ISOTÓNICA (RINGER LACTATO) Se inicia con una infusión de estos líquidos y más adelante se ajusta volumen y velocidad. # REVISIÓN PRIMARIA ## VÍA AÉREA Por los antecedentes de haber estado confinado en ambiente de incendio y la presencia de signos tempranos de lesión de vía aérea al ingreso, requiere evaluación de la vía aérea, en este caso para manejo definitvo. Al igual que en la valoración inmediata, los signos clínicos de lesión por inhalación pueden ser sutilies en las primeras 24 horas. Si la intubación es indicada y no se puede realizar debido al edema de la vía aéraea, se procede a realziar un procedimiento quirúrgico para establecer una vía aérea. ## VENTILACIÓN La lesión térmica directa de las vías inferiores es muy rara y ocurre luego de exposición al vapor caliente o a la inhalación de gases inflamables. La ventilación se afecta en 3 áreas: hipoxia, envenenamiento por monóxido de carbono y daño por inhalación de humo. Siempre hay que suponer la exposición a monóxido de carbono en pacientes quemados en áreas cerradas. ## 1ra elección: MEDICIÓN DE CARBOXIHEMOGLOBINA (COHb) muerte | Niveles <20% | No suelen presentar síntomas | | :--: | :--: | | Niveles 20 - 30% | Dolor de cabeza y náusea | | Niveles 40 - 60% | Coma | | Niveles >60 % | Muerte | El color rojo-cereza de la piel es un hallazgo raro y puede ser que únicamente se vea en pacientes moribundos a causa de la alta afinidad del CO para la hemoglobina ( 240 veces más que el oxígeno). ## RADIOGRAFÍA DE TÓRAX Y GASES ARTERIALES - Se deben obtener inicialmente como una base para evaluar el estado pulmonar del paciente - Los resultados pueden presentarse normales y presentar deterioro posterior. # CIREULACIÓN La evaluación del volumen de sangre circulante es dificil en pacientes con quemaduras severas. Además, pueden tener otras lesiones que contribuyan al choque hipovolémico. ## COLOCACIÓN DE SONDA VESICAL La medición de la TA resulta dificil de obtener en quemaduras severas y puede no ser fiable, pero, en ausencia de diuresis osmótica, EL GASTO URINARIO ES UN PARÁMETRO PARA MEDIR EL VOL. CIRCULANTE. ## REANIMACIÓN CON LÍQUIDOS La tasa de admnistración inicial de líquidos en el paciente con quemaduras de 20 y 30 grado está basada en la siguiente fórmula: ## FÓRMULA DE PARKLAND ## 2 - 4 ml de Ringer Lactato / Kg de Peso / % de Superficie Corporal Quemada El volumen total calculado se administra en las primeras 24 horas, distribuido de la sigueinte manera: 1. Primeras 8 horas: 50 % del volumen Calculado 2. 16 horas restantes: 50 % del volumen calculado  EJEMPLO: Paciente de 65 Kg con totalidad de ambas piernas quemadas (36%)  La fórmula solo provee una tasa inicial meta. Luego de iniciar esta tasa meta, la cantidad de líquidos debe ser ajustada para producir 0.5 ml / kg / h en adultos y 1 ml / kg / g en niños con peso <30 Kg. Si el volumen urinario está por arriba de 0.5 ml / kg / h, debe ser disminuido el volumen de líquidos administrado. # PACIENTES < 10 KG En pacientes muy pequeños, es necesario AGREGAR GLUCOSA a los líquidos intravenosos, esto con el fin de prevenir la HIPOGLUCEMIA. ## FÓRMULA DE GALVESTON A pesar de que la fórmula de Parkland se puede usar para reposición en pediátricos, se recomienda GALVESTON por su practicidad en el manejo rápido del paciente, evitando la sobrecarga de líquidos o la falta de estos. ## 1^{\circ} día =2,000 ml / m 2 de SCT +5,000 ml / m 2 SCQ (LA MTIAD EN LAS PRIMERAS 8 HORAS Y LA OTRA EN LAS SIGUIENTES 16) ## 2^{\circ} día =1,500 ml / m 2 de SCT +3,750 ml / m 2 SCQ (TOTAL EN 24 HORAS) ## GUERADURAS GUÍANCAS Las lesiones químicas pueden ser causadas por exposición a ácidos, álcalis o derivados del petróleo. Las QUEMADURAS POR ÁLCALI son generalmente más graves que las quemaduras por ácidos, esto es debido a que los álcalis penetran más profundamente. ## AANEJE Las quemaduras químiacs están influenciadas por la duración del contacto, la concentración de la sustancia química y la cantidad del agente. - REMOVER LA SUSTANCIA QUÍMIA RÁPIDAMENTE y dar atención inemdiata a la herida. - Lavar a chorro de agua durante 30 min . - Si presenta polvo seco en la piel, debe ser eliminado con un cepillo suave o sacudido antes de irrigar con agua. - Si la sustancia es líquida, se debe eliminar con gran cantidad de agua, de ser posible con ducha o manguera durante al menos 20-30 minutos. - Si es una quemadura por álcali requiere una irrigación más prolongada. ⌀ El uso de agentes neutralziantes no muestra ventajas respecto al lavado con agua. ÁCIDO: NECROSIS COAGULATIVA ÁLCALIS: DESHIDRATACIÓN CELULAR Y SAPONIFICACIÓN DE GRASA SUBCUTÁNEA  ■ FIGURA 9-7 Quemaduras Químicas. Eliminar inmediatamente el producto químico con grandes cantidades de agua, por lo menos por 20 a 30 minutos. # GUERADURAS ELÉCTRICAS Las quemaduras eléctircas se producen por una fuente de energía eléctrica que hace contacto con el cuerpo del paciente.; sirviendo como volumen conductor de energía y el calor generado causa una lesión térmica en los tejidos. Las diversas tasas de dispersación térmica entre tejidos superficiales y profundos pueden hacer que exista una aparente piel normal y necrosis muscular profunda. Las extremidades, en especial los dedos, son las zonas más vulnerables de sufrir estas quemaduras. ## AANEJG La quemadura eléctrica suele requerir FASCIOTOMÍA y debe ser trasladado tempranamente a un Centro de Trauma y Quemados para su tratamiento. El maneo inmediato incluye lo siguiente: 1. Vigilancia de vía aérea y venitlación 2. Establecer vías venosas en la extremidad no afectada 3. Monitorización con ECG 4. Colocación de cateter urinario 5. SE DEBE FORZAR DIURESIS CON BICARBONATO O MANITOL ## ARRITMAS La electricidad puede producir arritmias cardiacas que requieren compresiones torácicas. Si no hay presencia de arritmias dentro de las primeras horas, el monitoreo prolongado NO es necesario. ## RABDO MÓLISIS Como la electricidad causa contracción forzada de los músculos, se debe examinar en busca de daño esquelético o muscular asociados e incluso lesión espinal. La rabdomiólisis provoca la liberación de mioglobina, pudiendo causar FALLA RENAL AGUDA. No se debe esperar a resultados de laboratorio para iniciar tratamiento de Mioglobinuria - Una orina oscura hace suponer que hay hemocromógenos en orina. Se debe incrementar la administración de líquidos para mantener gasto urinario de 100 ml / h en adultos o 2 ml / kg / h en niños <30 Kg. # REFERENCIA Criterios de Referencia a Centro de Quemados por la Sociedad Americana de Quemados: - Pediátricos menores de 2 años con quemaduras >10 % SC - Adulto mayor con quemaduras >10 % SC - Quemaduras de 2o grado de más del 20% de SC en cualquier edad. - Quemaduras de 3 GRADO EN CUALQUIER GRUPO DE EDAD >10% SC - Quemaduras en cara, manos, pies, genitales, perineo o articulaciones mayores - Quemaduras ELÉCTIRCAS (incluye lesiones por rayos) - Quemadruas QUÍMICAS - Lesión por INHALACIÓN - Lesiones por quemaduras en pacientes con trastornos médicos preexistentes que podrían complicar el manejo - Cualquier paciente con quemaduras y traumatismos concomitantes (como fracturas) en los cuales la lesión por quemaduras presenta el mayor riesgo de morbimortaldiad. - Niños quemados que estén en hospitales donde no tengan personal capacitado para atención de niños - Lesiones por quemaduras en pacientes que requieren intervención social, emcional o rehabilitación. - Lesiones que no han sanado en más de 14 días o presencia tardía de dolor, fiebre o exudados - Quemadura en manos, área genital o comisuras. # ANEXOS ## VALGRAFión INCIAL DEL NÍ́O GUÉMAEI  # TRATAMIENTO LOCAL QUEAMDURAS EN NIÑOS  # TRATAMIENTO QUEAMBURAS DE ESPESOR TOTAL EN NINOS  # MANEJO ABCD DEL PACIENTE QUEMADO 
Vista previa
Cancelar
Guardar cambios